小度生活
首页
美食营养
手工爱好
生活家居
返回
小度生活
首页
美食营养
游戏数码
手工爱好
生活家居
健康养生
运动户外
职场理财
情感交际
母婴教育
时尚美容
知识问答
生活知识
搜索
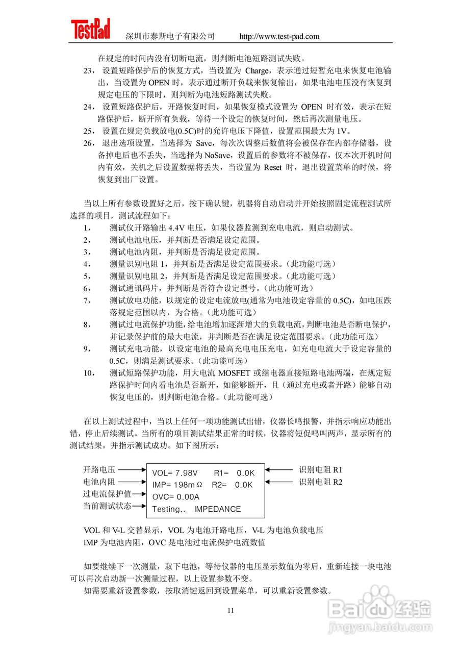
BTS-2002H 2004H电池综合测试仪说明书:[2]
2026-02-14 17:48:59
本篇为《BTS-2002H 2004H电池综合测试仪说明书》,主要介绍该产品的使用方法以及常见故障解决方案。
(共篇)
上一篇:
|
下一篇:
声明:
本网站引用、摘录或转载内容仅供网站访问者交流或参考,不代表本站立场,如存在版权或非法内容,请联系站长删除,联系邮箱:site.kefu@qq.com。
相关推荐
世界这么大——来一场说走就走的旅行
阅读量:167
货车拉货信息
阅读量:39
V锥流量计安装方法
阅读量:27
红枣玉米煲老鸭汤的步骤
阅读量:165
黄体功能不全的危害
阅读量:100
猜你喜欢
节哀顺变是什么意思
孕妇怎么吃不胖
金鱼的生活习性
gap是什么意思
lol炫彩皮肤怎么用
汽车怎么挂档
生活小创意旧物改造
如何看电脑配置
网站后台怎么进
如何删除cookie
猜你喜欢
如何推广论坛
生活教育
如何选择装修公司
blue是什么意思
全民wifi怎么用
舌头发麻是什么原因
蒲公英泡水喝有什么作用和功效
tissot是什么牌子
如何淘宝开店
如何煮花生