小度生活
首页
美食营养
手工爱好
生活家居
返回
小度生活
首页
美食营养
游戏数码
手工爱好
生活家居
健康养生
运动户外
职场理财
情感交际
母婴教育
时尚美容
知识问答
生活知识
搜索
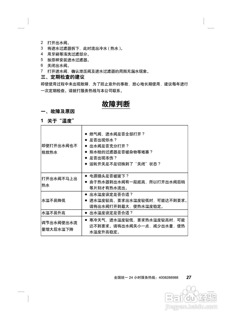
AO史密斯JSQ 22-E22-EX热水器使用说明书:[3]
2025-12-06 07:36:26
(共篇)
上一篇:
|
下一篇:
声明:
本网站引用、摘录或转载内容仅供网站访问者交流或参考,不代表本站立场,如存在版权或非法内容,请联系站长删除,联系邮箱:site.kefu@qq.com。
相关推荐
史密斯JSQ22-EX热水器使用说明书:[3]
阅读量:176
AO史密斯JSQ 22-E22-EX热水器使用说明书:[4]
阅读量:74
史密斯JSQ33-EX热水器使用说明书:[3]
阅读量:107
史密斯JSQ22-EX热水器使用说明书:[2]
阅读量:176
史密斯JSQ33-EX热水器使用说明书:[1]
阅读量:145
猜你喜欢
什么月饼最好吃
控制的意思
什么是同等学历
寻隐者不遇的意思
茱莉蔻适合什么年龄
步步为营的意思
跑路是什么意思
华为什么型号的手机好
gj是什么意思
生日祝福语搞笑
猜你喜欢
家徒四壁的意思
微胖的女生穿什么好看
引经据典是什么意思
前打竿什么牌子好
玩lol用什么鼠标好
昆仑的意思
camel是什么意思
用什么洗脸祛痘
description是什么意思
腾讯大王卡19元套餐包含什么