小度生活
首页
美食营养
手工爱好
生活家居
返回
小度生活
首页
美食营养
游戏数码
手工爱好
生活家居
健康养生
运动户外
职场理财
情感交际
母婴教育
时尚美容
知识问答
生活知识
生活百科
搜索
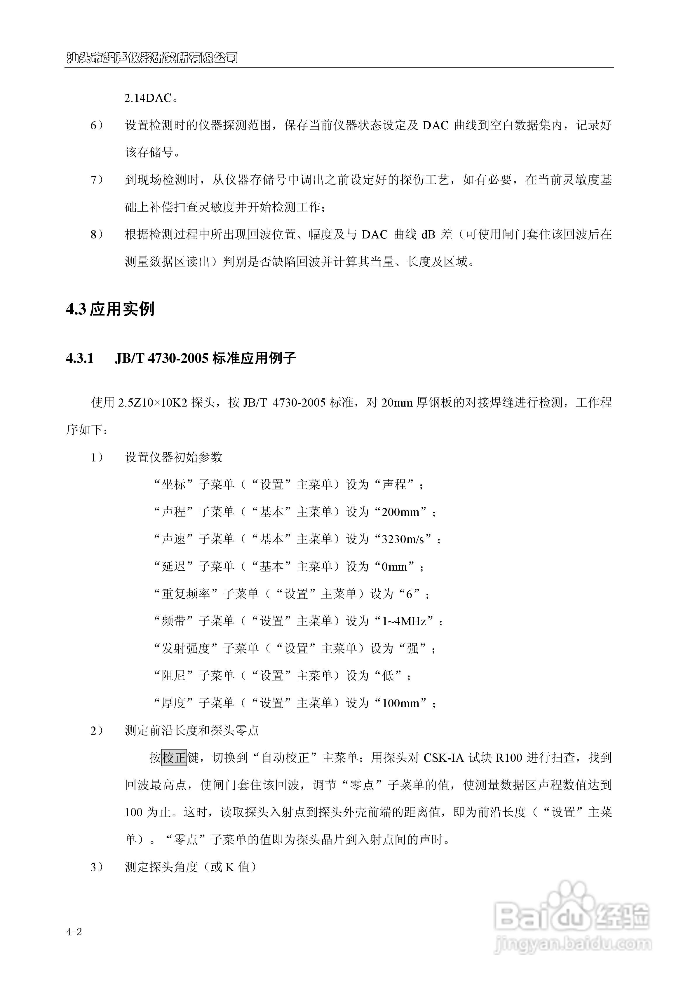
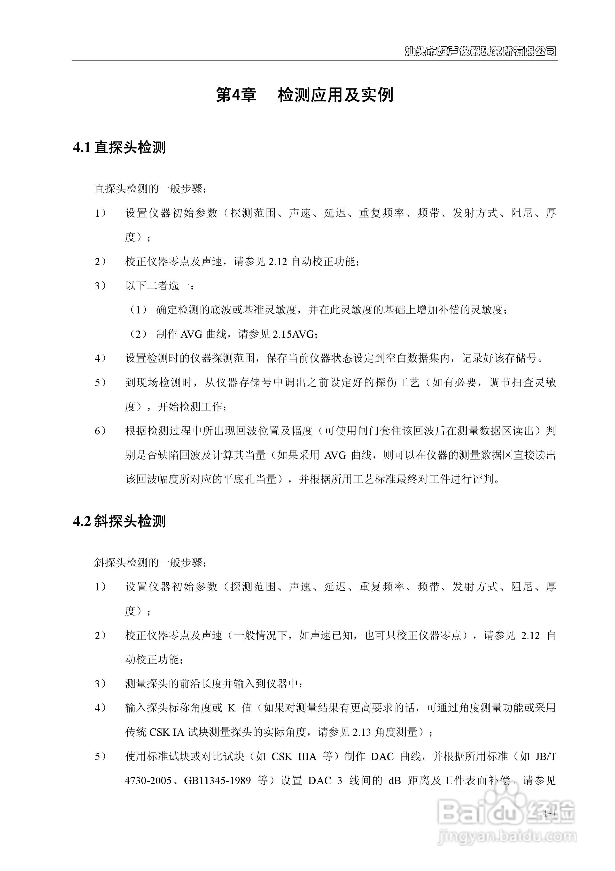
CTS-9006/9008/9009数字超声探伤仪说明书:[4]
2026-05-23 08:07:09
本篇为《CTS-9006/9008/9009数字超声探伤仪说明书》,主要介绍该产品的使用方法以及常见故障解决方案。
(共篇)
上一篇:
|
下一篇:
声明:
本网站引用、摘录或转载内容仅供网站访问者交流或参考,不代表本站立场,如存在版权或非法内容,请联系站长删除,联系邮箱:site.kefu@qq.com。
相关推荐
CTS-1003超声波探伤仪说明书:[4]
阅读量:196
CTS-9003数字式超声波探伤仪使用说明书:[4]
阅读量:61
CTS-1003超声波探伤仪说明书:[5]
阅读量:149
CTS-1003超声波探伤仪说明书:[3]
阅读量:25
CTS-9003数字式超声波探伤仪使用说明书:[3]
阅读量:164
猜你喜欢
bbq是什么
冠冕是什么意思
五维空间是什么
什么是波比跳
电动扳手什么牌子好
火星上有什么
me too是什么意思
中国水产养殖网
碘131是什么
面筋是什么
猜你喜欢
鬼斧神工是什么意思
1.19是什么星座
鸡胸是什么
luxury是什么意思
天若有情天亦老是什么意思
酸辣椒的腌制方法
爱是什么作文
什么是裸钻
witch是什么意思
什么电影最好看