小度生活
首页
美食营养
手工爱好
生活家居
返回
小度生活
首页
美食营养
游戏数码
手工爱好
生活家居
健康养生
运动户外
职场理财
情感交际
母婴教育
时尚美容
知识问答
生活知识
生活百科
搜索
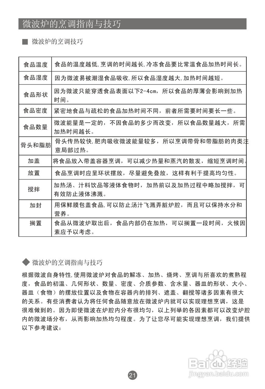
海尔2070EGZN微波炉使用说明书:[2]
2026-04-09 03:17:13
(共篇)
上一篇:
声明:
本网站引用、摘录或转载内容仅供网站访问者交流或参考,不代表本站立场,如存在版权或非法内容,请联系站长删除,联系邮箱:site.kefu@qq.com。
相关推荐
海尔2070EGZNA微波炉使用说明书:[2]
阅读量:185
海尔MYC-2070EGZN微波炉使用说明书:[2]
阅读量:95
海尔MYC-2070EGZN微波炉使用说明书:[1]
阅读量:140
海尔MYC-2070EGZ微波炉使用说明书:[2]
阅读量:49
海尔MYC-2070EGZ微波炉使用说明书:[1]
阅读量:43
猜你喜欢
禁毒知识宣传资料
藿香正气丸的功效与作用
大料的功效与作用
绿豆汤的功效与作用
老鸭汤的功效与作用
吃豆腐什么意思
安全阀的作用
东京热什么意思
什么的自述
砭石的作用
猜你喜欢
什么时间是排卵期
合欢花的功效与作用
蜂王浆的功效与作用及食用方法
人参的功效与作用
东陵玉的功效与作用
家用吸尘器什么牌子好
运动会800米加油稿
教师节送什么花给老师
片姜黄的功效与作用
食品安全知识竞赛