小度生活
首页
美食营养
手工爱好
生活家居
返回
小度生活
首页
美食营养
游戏数码
手工爱好
生活家居
健康养生
运动户外
职场理财
情感交际
母婴教育
时尚美容
知识问答
生活知识
生活百科
搜索
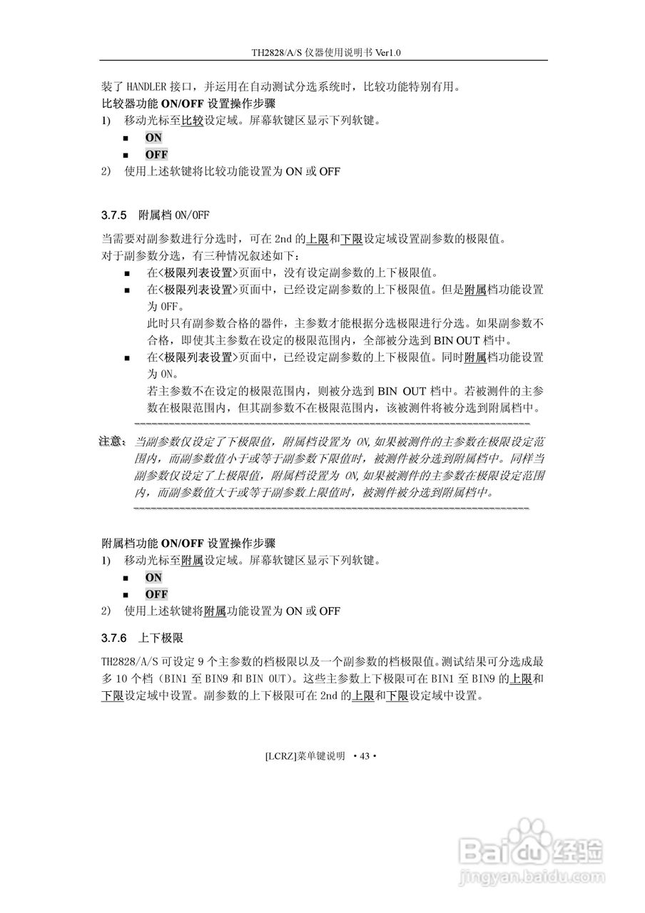
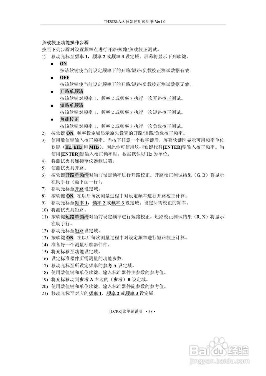
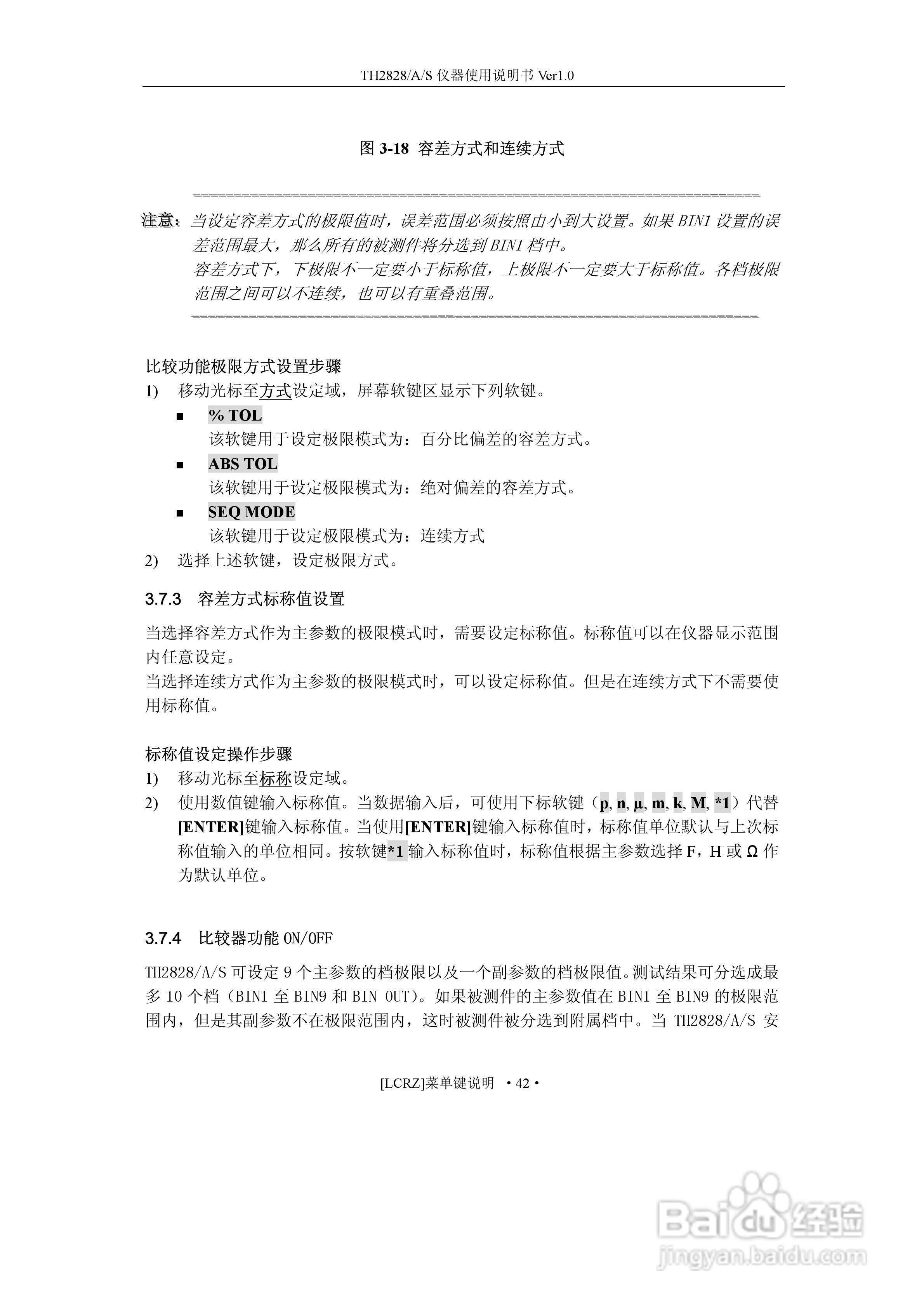
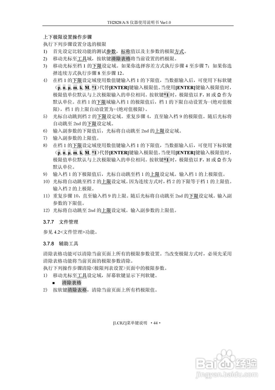
锦流源电子TH2828/TH2828A/TH2828S元件参数分析仪说明:[6]
2026-03-30 01:46:52
本篇为《锦流源电子TH2828/TH2828A/TH2828S元件参数分析仪说明》,主要介绍该产品的使用方法以及常见故障解决方案。
(共篇)
上一篇:
|
下一篇:
声明:
本网站引用、摘录或转载内容仅供网站访问者交流或参考,不代表本站立场,如存在版权或非法内容,请联系站长删除,联系邮箱:site.kefu@qq.com。
相关推荐
锦流源电子TH2828/TH2828A/TH2828S元件参数分析仪说明:[16]
阅读量:107
锦流源电子TH2828/TH2828A/TH2828S元件参数分析仪说明:[19]
阅读量:102
锦流源电子TH2828/TH2828A/TH2828S电桥说明书:[6]
阅读量:38
锦流源电子TH2828/TH2828A/TH2828S元件参数分析仪说明:[17]
阅读量:102
锦流源电子TH2828/TH2828A/TH2828S元件参数分析仪说明:[15]
阅读量:140
猜你喜欢
短发怎么扎好看
垣怎么读
圩怎么读音
骅怎么读
蒜泥怎么做
萝卜怎么腌好吃又脆
temperature怎么读
自己生日怎么发朋友圈
公鸡为什么打鸣
流鼻血怎么办
猜你喜欢
为什么会得荨麻疹
绿萝为什么叶子发黄
生菜怎么做好吃又简单
东方为什么红
为什么会喜欢一个人
健康管理师怎么报名有什么条件
宝宝咳嗽有痰怎么办
手机串号怎么查
gta5怎么快速赚钱
中华田园犬为什么禁养