小度生活
首页
美食营养
手工爱好
生活家居
返回
小度生活
首页
美食营养
游戏数码
手工爱好
生活家居
健康养生
运动户外
职场理财
情感交际
母婴教育
时尚美容
知识问答
生活知识
生活百科
搜索
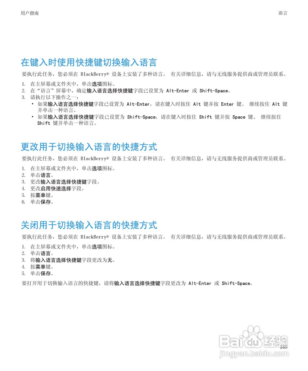
黑莓9300手机使用说明书:[20]
2026-05-30 04:52:13
(共篇)
上一篇:
|
下一篇:
声明:
本网站引用、摘录或转载内容仅供网站访问者交流或参考,不代表本站立场,如存在版权或非法内容,请联系站长删除,联系邮箱:site.kefu@qq.com。
相关推荐
母婴坊怎么加盟
阅读量:79
汽车美容店如何盈利?
阅读量:62
日本购物必买清单 购物攻略之彩妆篇
阅读量:66
M8912可替代晶丰明源BP3316D
阅读量:137
使用多种格式转换方法将MKV转成GIF
阅读量:47
猜你喜欢
莲子的功效与作用
冬虫夏草的功效与作用及食用方法
榛子的功效与作用
孩子出汗多是什么原因
黑芝麻的功效与作用及禁忌
全蝎的功效与作用
牛腩是牛的什么部位
金不换的功效与作用
决明子茶的功效与作用
什么是中央厨房
猜你喜欢
安全生产知识竞赛
脸色暗沉发黑什么原因
酸萝卜炒什么好吃
什么品牌的电动车好
皮康王的功效与作用
氯化钠注液有什么作用
运动会致辞稿
什么书最好看
impossible什么意思
妇科知识