小度生活
首页
美食营养
手工爱好
生活家居
返回
小度生活
首页
美食营养
游戏数码
手工爱好
生活家居
健康养生
运动户外
职场理财
情感交际
母婴教育
时尚美容
知识问答
生活知识
生活百科
搜索
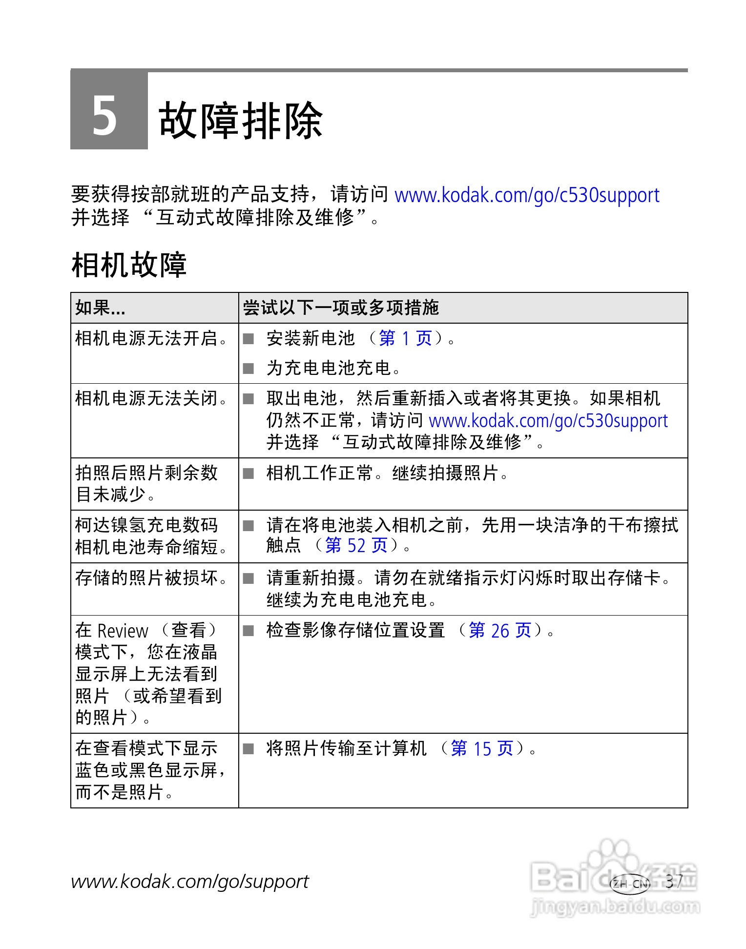
柯达EasyShare C530/C315/CD50数码相机说明书:[5]
2026-04-25 23:06:06
本篇为《柯达EasyShare C530/C315/CD50数码相机说明书》,主要介绍该产品的使用方法以及常见故障解决方案。
(共篇)
上一篇:
|
下一篇:
声明:
本网站引用、摘录或转载内容仅供网站访问者交流或参考,不代表本站立场,如存在版权或非法内容,请联系站长删除,联系邮箱:site.kefu@qq.com。
相关推荐
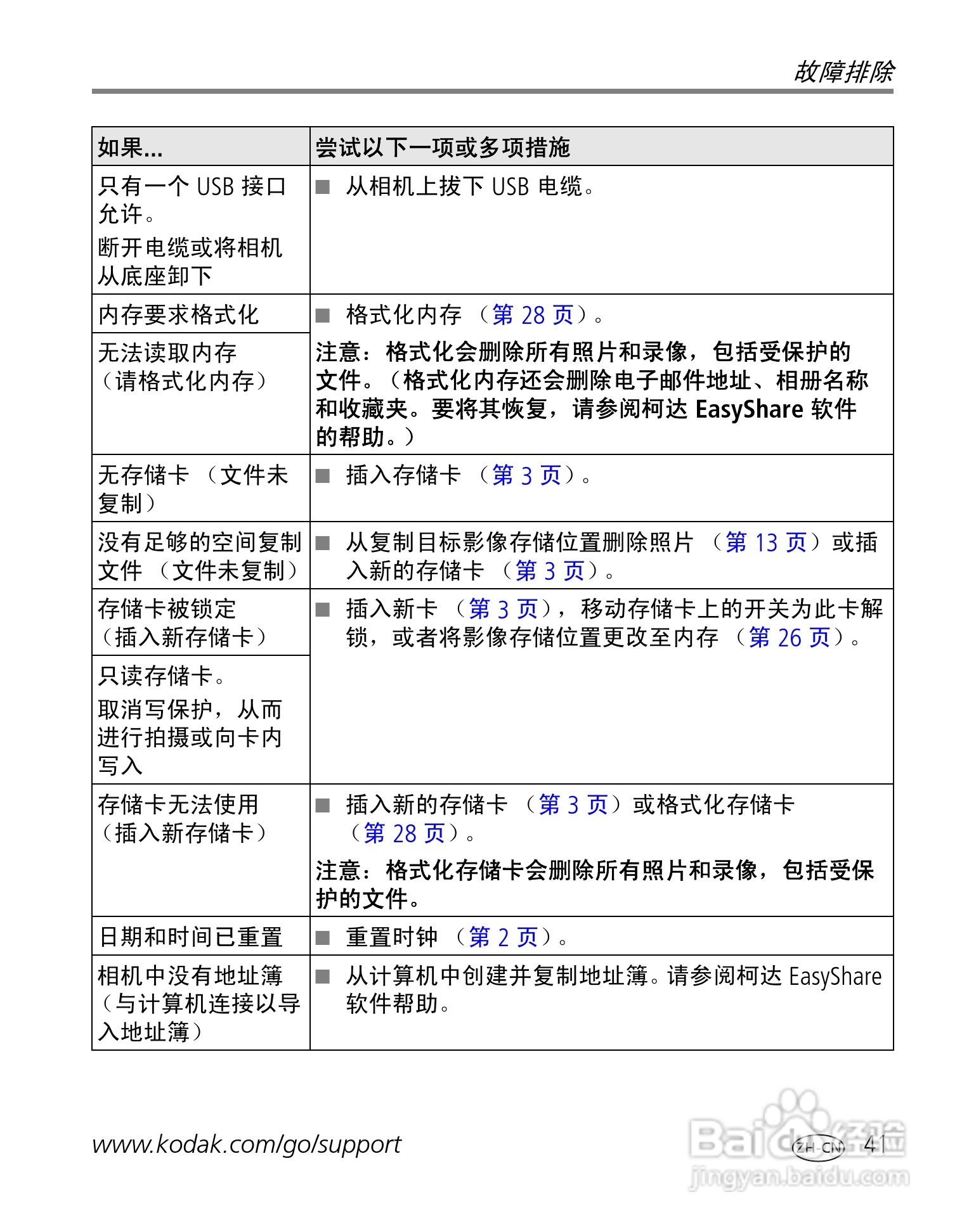
柯达EasyShare C530/C315/CD50数码相机说明书:[6]
阅读量:172
数码相机fe-350wide使用说明
阅读量:174
数码相机如何设置拍得清晰不会模糊
阅读量:119
数码相机单反相机传感器清洁
阅读量:134
数码相机出口退运清关操作
阅读量:169
猜你喜欢
雀巢奶粉怎么样
土豆粉怎么做好吃
假发怎么洗
502胶水怎么去除
cad直径符号怎么打
肝区疼痛是怎么回事
苹果怎么下载lol手游
oppo手机怎么隐藏应用
狗狗呕吐是怎么回事
吉他怎么调音
猜你喜欢
太子乐奶粉怎么样
steam怎么退款
眼睛哭肿了怎么消肿
怎么捐精
puppet英语怎么读
紫外线过敏怎么办
杨贵妃怎么死的
户籍地址怎么填
怎么下载英雄联盟
手机卡顿怎么解决