小度生活
首页
美食营养
手工爱好
生活家居
返回
小度生活
首页
美食营养
游戏数码
手工爱好
生活家居
健康养生
运动户外
职场理财
情感交际
母婴教育
时尚美容
知识问答
生活知识
搜索
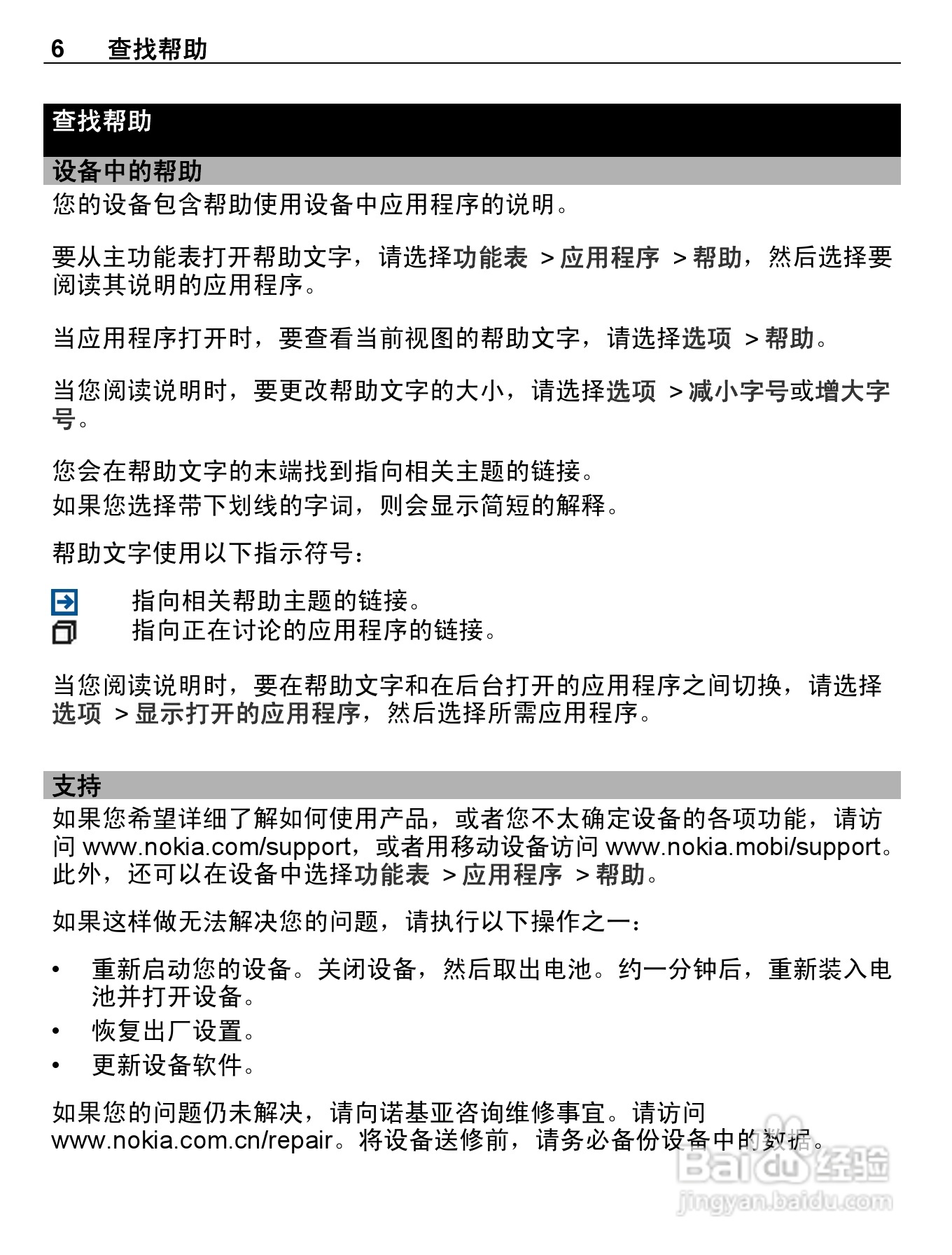
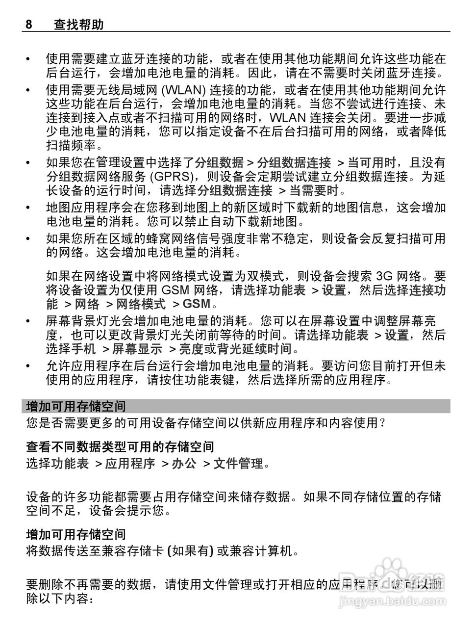
诺基亚C5-03手机使用说明书:[1]
2025-10-21 00:51:07
(共篇)
下一篇:
声明:
本网站引用、摘录或转载内容仅供网站访问者交流或参考,不代表本站立场,如存在版权或非法内容,请联系站长删除,联系邮箱:site.kefu@qq.com。
相关推荐
诺基亚C5-03手机使用说明书:[5]
阅读量:92
诺基亚C5-03手机使用说明书:[8]
阅读量:108
使用说明书封面怎么做
阅读量:196
使用说明书wf2651使用指南
阅读量:135
诺基亚C5-03手机使用说明书:[7]
阅读量:119
猜你喜欢
仙人跳是什么
烟波浩渺什么意思
社会人是什么意思
佛系是什么意思啊
技术参数是什么意思
康乃馨代表什么意思
github是什么
性质是什么意思
妙语连珠是什么意思
说梦话是什么原因
猜你喜欢
朝的反义词是什么
四物汤什么时候喝最好
无可厚非是什么意思
ecm是什么意思
尽力局是什么意思
怀孕初期有什么症状及反应
提拉米苏是什么意思
fifo是什么意思
may什么意思
新疆有什么特产