小度生活
首页
美食营养
手工爱好
生活家居
返回
小度生活
首页
美食营养
游戏数码
手工爱好
生活家居
健康养生
运动户外
职场理财
情感交际
母婴教育
时尚美容
搜索
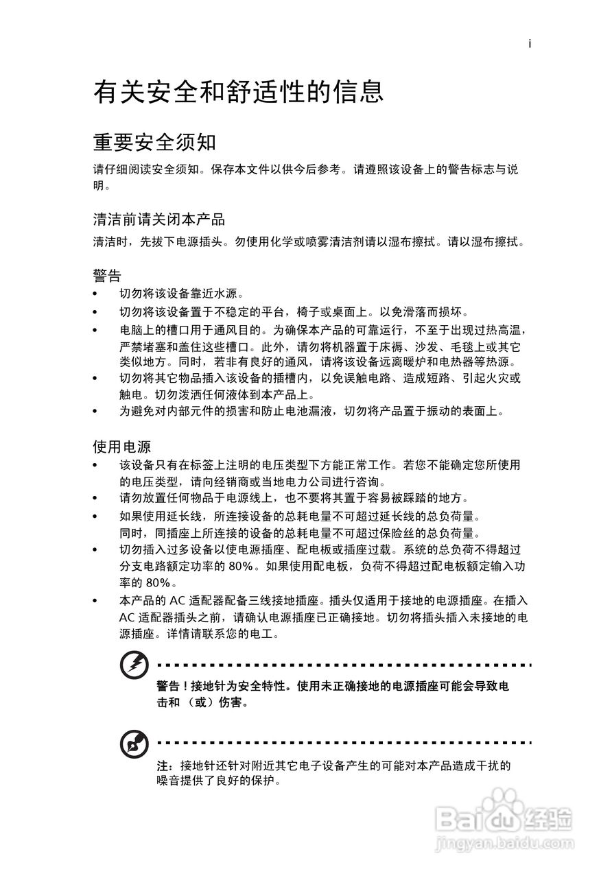
ACER宏基Veriton S490计算机说明书:[1]
2025-10-21 07:28:15
本篇为《ACER宏基Veriton S490计算机说明书》,主要介绍该产品的使用方法以及常见故障解决方案。
(共篇)
下一篇:
声明:
本网站引用、摘录或转载内容仅供网站访问者交流或参考,不代表本站立场,如存在版权或非法内容,请联系站长删除,联系邮箱:site.kefu@qq.com。
相关推荐
ACER宏基Veriton S490计算机说明书:[3]
阅读量:76
ACER宏基Veriton M680G计算机说明书:[1]
阅读量:86
ACER宏基Veriton S490计算机说明书:[4]
阅读量:29
ACER宏基Veriton S490计算机说明书:[2]
阅读量:106
ACER宏基Veriton X680计算机说明书:[1]
阅读量:73
猜你喜欢
罗振宇是什么人
什么是网络摄像机
限号是什么意思
卧薪尝胆是什么意思
螃蟹不能和什么同吃
人在什么情况下会七窍生烟
教师节礼物送什么合适
different是什么意思
江西老表是什么意思
意乱情迷什么意思
猜你喜欢
gift是什么意思
生猴子是什么意思
already是什么意思
足球鞋什么牌子好
假惺惺的意思
老电脑装什么系统好
exclusive什么意思
tb是什么意思
梦见小男孩是什么意思
热血江湖什么职业厉害