小度生活
首页
美食营养
手工爱好
生活家居
返回
小度生活
首页
美食营养
游戏数码
手工爱好
生活家居
健康养生
运动户外
职场理财
情感交际
母婴教育
时尚美容
知识问答
生活知识
生活百科
搜索
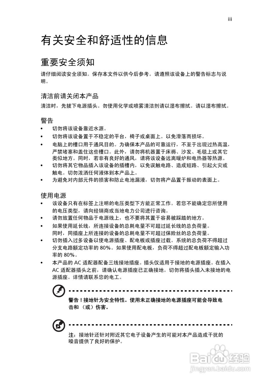
ACER宏基Aspire M3201计算机说明书:[1]
2026-04-18 18:41:26
本篇为《ACER宏基Aspire M3201计算机说明书》,主要介绍该产品的使用方法以及常见故障解决方案。
(共篇)
下一篇:
声明:
本网站引用、摘录或转载内容仅供网站访问者交流或参考,不代表本站立场,如存在版权或非法内容,请联系站长删除,联系邮箱:site.kefu@qq.com。
相关推荐
ACER宏基Aspire M3201计算机说明书:[3]
阅读量:29
ACER宏基Aspire M3100计算机说明书:[1]
阅读量:184
ACER宏基Aspire M1610计算机说明书:[1]
阅读量:52
ACER宏基Aspire Z3760计算机说明书:[1]
阅读量:41
ACER宏基Aspire Z5700计算机说明书:[1]
阅读量:182
猜你喜欢
蘑菇街怎么开店
人流后多久可以吃水果
孕妇可以吃李子吗
陪旅游
房产证明怎么写
金利来钱包怎么样
买二手房可以贷款吗
新房装修后多久可以入住
大草原旅游
怎么用360重装系统
猜你喜欢
旅游团报名
青岛职业技术学院怎么样
婴儿什么时候可以吃盐
孕妇可以吃葡萄
微软输入法怎么卸载
十堰旅游
旅游的英文
脚腕扭伤肿了怎么办
去西安旅游攻略
西岭雪山旅游