小度生活
首页
美食营养
手工爱好
生活家居
返回
小度生活
首页
美食营养
游戏数码
手工爱好
生活家居
健康养生
运动户外
职场理财
情感交际
母婴教育
时尚美容
知识问答
生活知识
搜索
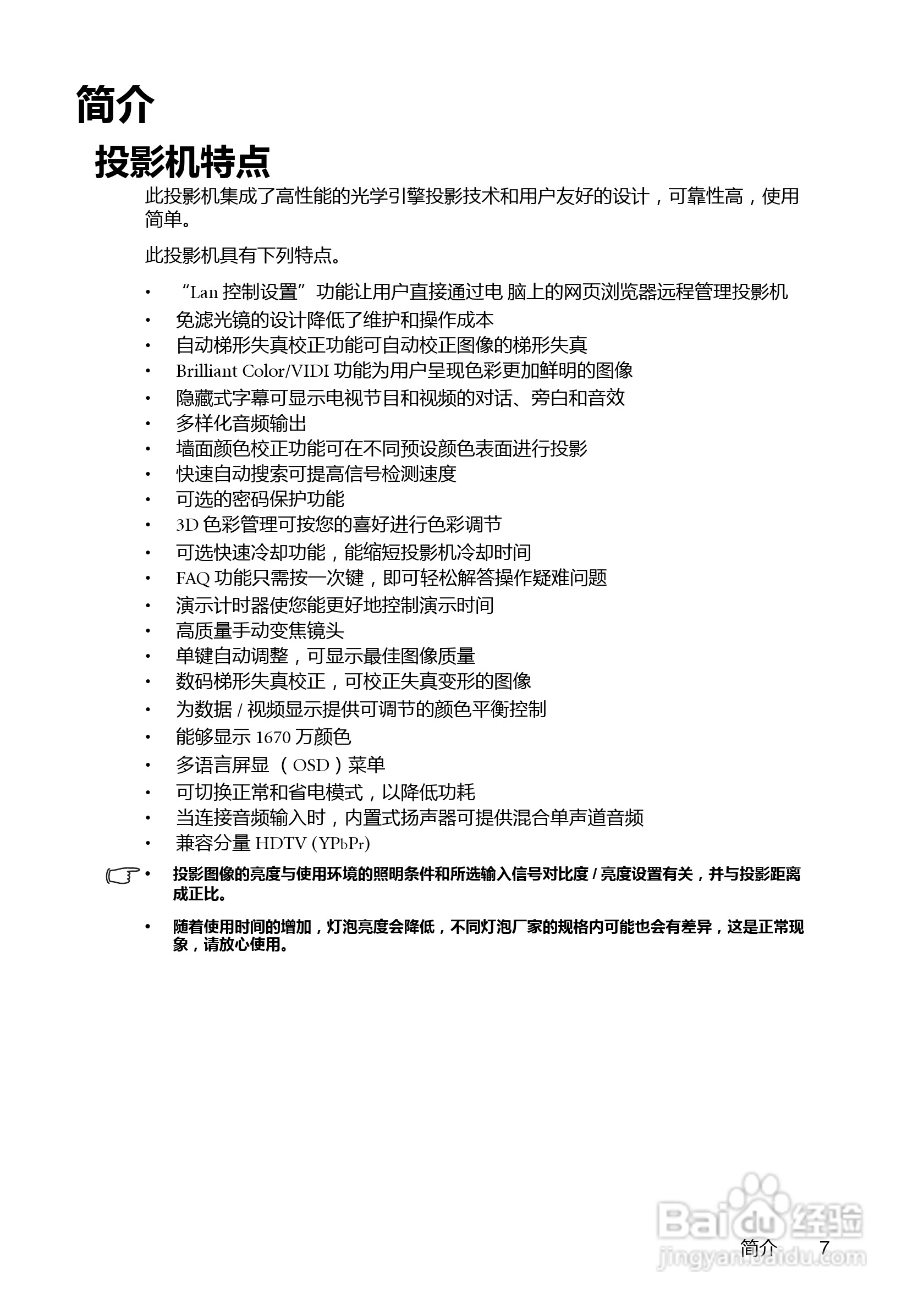
明基BenQ MP777型投影机说明书:[1]
2026-01-30 20:17:23
本篇为《明基BenQ MP777型投影机说明书》,主要介绍该产品的使用方法以及常见故障解决方案。
(共篇)
下一篇:
声明:
本网站引用、摘录或转载内容仅供网站访问者交流或参考,不代表本站立场,如存在版权或非法内容,请联系站长删除,联系邮箱:site.kefu@qq.com。
相关推荐
抖音怎么不让别人看到已读
阅读量:147
抖音私信如何隐藏已读?
阅读量:179
抖音私信已读如何关闭
阅读量:117
抖音怎么不让别人看到已读
阅读量:145
抖音私信如何隐藏已读?
阅读量:95
猜你喜欢
相机调控是什么意思
春风又绿江南岸的意思
怀孕四个月应注意什么
显卡在主机什么位置
车载净化器什么牌子好
宝宝满月祝福语
数字货币是什么意思
石榴木命什么意思
节制的意思
policeman是什么意思
猜你喜欢
40hq什么意思
翻云覆雨的意思
生日快乐祝福语大全
乔迁之喜祝福语简单点
为中华之崛起而读书的意思
tune是什么意思
招安是什么意思
淘宝店卖什么最赚钱
祝福母亲
憔悴是什么意思