排除自动空调系诊断与统故障方法
1、制冷系统启动后不久观察窗内的“气泡”消失,说明系统正常;若观察窗仍有“气泡”或“泡沫”,并且蒸发器表面结霜,


2、说明制冷剂不足;若蒸发器不结霜,有上述现象,则说明干燥罐内有水;往冷凝器上溅水,“气泡”消失,说明制冷剂过多;若制冷效果不好,且观察窗一直“清晰”,说明系统内无制冷剂;若观察窗内布满“油斑”,

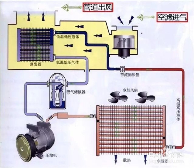
3、说明制冷剂漏尽;若观察窗内“污浊”,说明润滑油过多。 (2)测量温度。用温度计测量相关部位来判断故障。 正常情况下,在冷凝器人口管处的温度约700C,出口管约为50 C;蒸发器表面在不结霜的前提下,温度越低越好;干燥罐的温度约为50 C,并且上下温度一致,否则,说明干燥罐内堵塞。

4、(3)检漏。能判断系统的密封性。 (4)万用表。能检查系统电路的故障。 (5)风速仪。将风速仪放在出风日处.风速在。.2^-0.4m/、为正常。 (6)压力表。用高压表和低压表的显示来判断故障。 a,说明压缩机效率低;若高低压之差略小于8 kPa,应更换膨胀阀。

5、将压力表接到压缩机的高低压阀上,在压缩机静止和运转状态下,根据压力表的读数判断故障。 在环境温度达20℃以卜时,发动机在1500-2 000 r/min运转,风扇以最高转速运转,冷气开在最大,

6、低压侧的正常压力为147-196 kPa,高压侧的正常压为1421 -1470 kPa。当系统不正常时,压力表会有如下显示: ①高和低压管侧压力都不正常,其原因是:制冷剂不足、润滑油过多、有空气、泄漏。 ②高和低压管侧压力都偏低,说明膨胀阀堵塞或感温包泄漏。 ③高压管侧压力过高,而低压管侧压力过低(甚至出现负压),说明干燥罐严重堵塞。 ④高压管侧压力过低,而低压管侧压力过高,说明压缩机磨损或皮带打滑。 ⑤高压管侧压力正常,而低压管侧压力过高,高低压之差远小于8 kP。
