小度生活
首页
美食营养
手工爱好
生活家居
返回
小度生活
首页
美食营养
游戏数码
手工爱好
生活家居
健康养生
运动户外
职场理财
情感交际
母婴教育
时尚美容
知识问答
生活知识
搜索
SONY数位HD摄影机HDR-SR10使用手册:[9]
2026-03-23 08:36:35
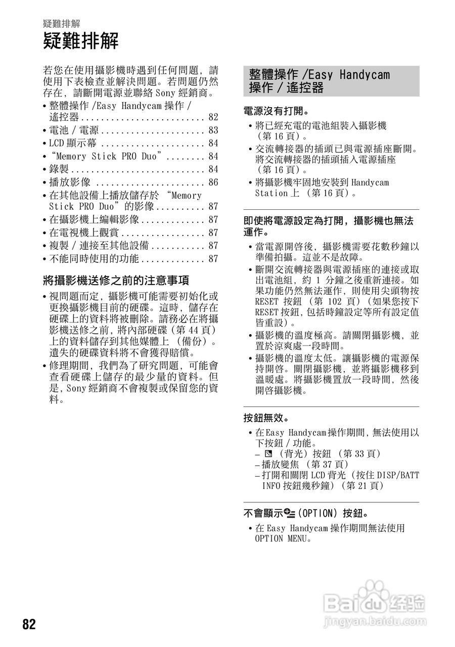
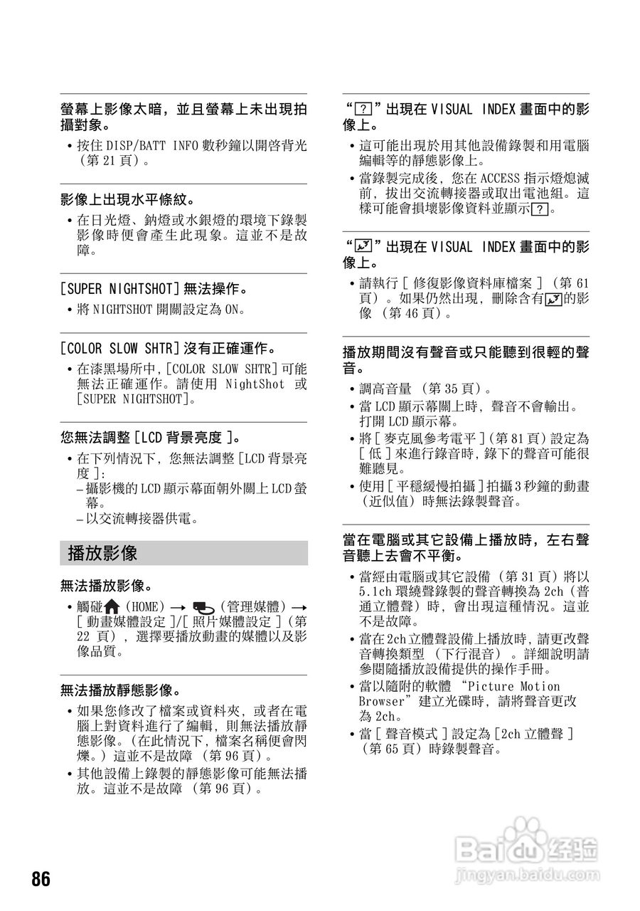
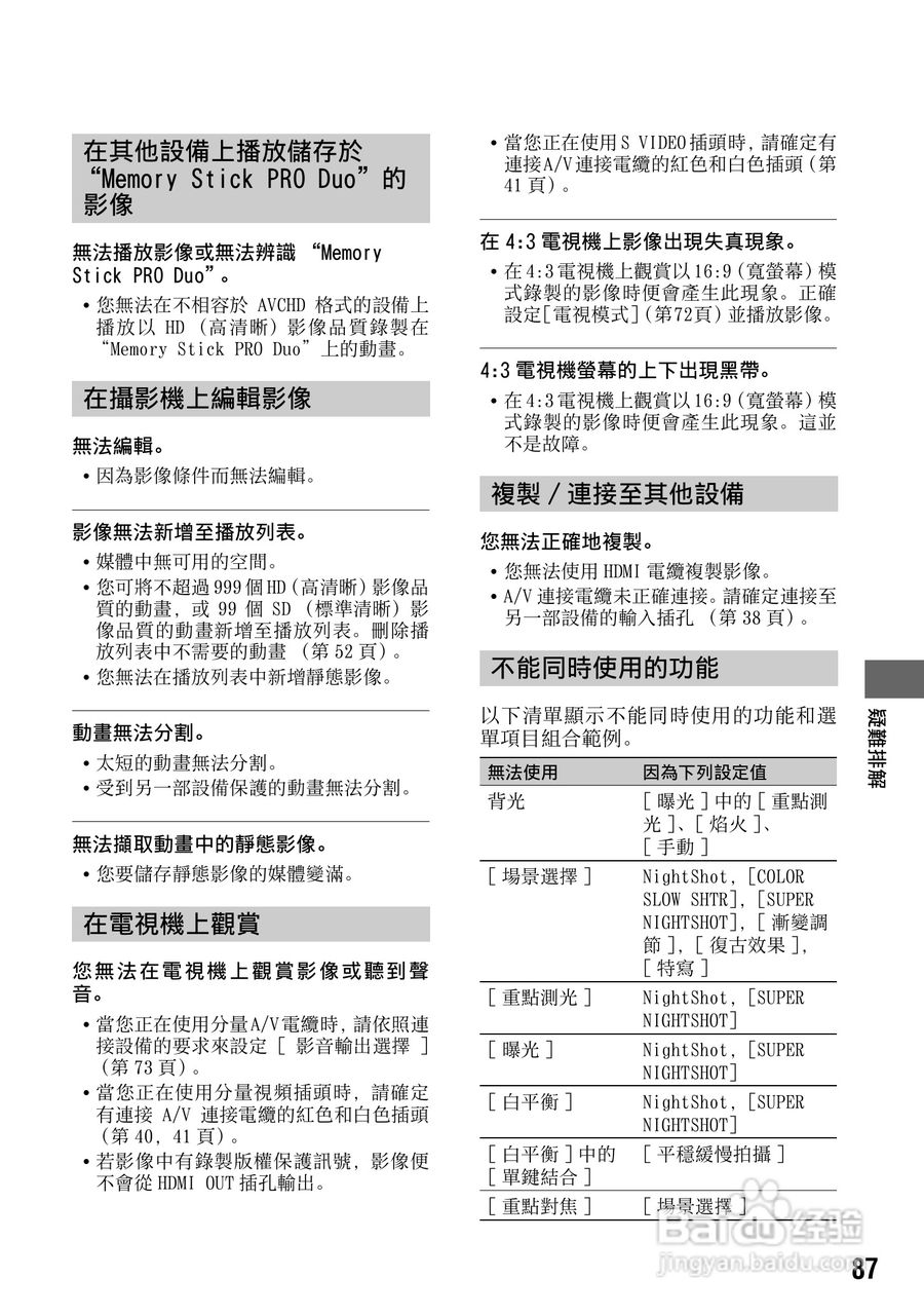
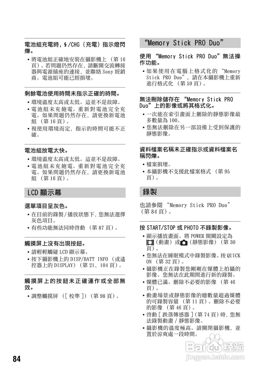
本篇为《SONY数位HD摄影机HDR-SR10使用手册》,主要介绍该产品的使用方法以及常见故障解决方案。
(共篇)
上一篇:
|
下一篇:
声明:
本网站引用、摘录或转载内容仅供网站访问者交流或参考,不代表本站立场,如存在版权或非法内容,请联系站长删除,联系邮箱:site.kefu@qq.com。
相关推荐
SONY数位HD摄影机HDR-SR10使用手册:[11]
阅读量:75
SONY 数位HD投影机 HDR-TG1 使用手册:[9]
阅读量:65
SONY 数位HD投影机 HDR-TG1 使用手册:[10]
阅读量:162
SONY 数位HD投影机 HDR-TG1 使用手册:[8]
阅读量:71
SONY 数位HD投影机 HDR-TG1 使用手册:[7]
阅读量:91
猜你喜欢
南昌旅游地图
怎么用电脑打电话
监控录像怎么回放
孕妇可以用的护肤品牌
美国旅游景点
2048攻略
怎么折纸飞机飞得远
奇瑞风云2怎么样
衡阳旅游年卡
教师节礼物怎么做
猜你喜欢
小便失禁怎么办
分居多久可以起诉离婚
早孕了怎么办
windows.old可以删除吗
网络机顶盒怎么安装
psp怎么连接电脑
微信表情包怎么导入
孕妇可以用的护肤品牌
兰州旅游
熊猫的特点