小度生活
首页
美食营养
手工爱好
生活家居
返回
小度生活
首页
美食营养
游戏数码
手工爱好
生活家居
健康养生
运动户外
职场理财
情感交际
母婴教育
时尚美容
知识问答
生活知识
生活百科
搜索
索尼HDR-HR5E数码摄像机使用说明书:[3]
2026-03-28 05:13:14
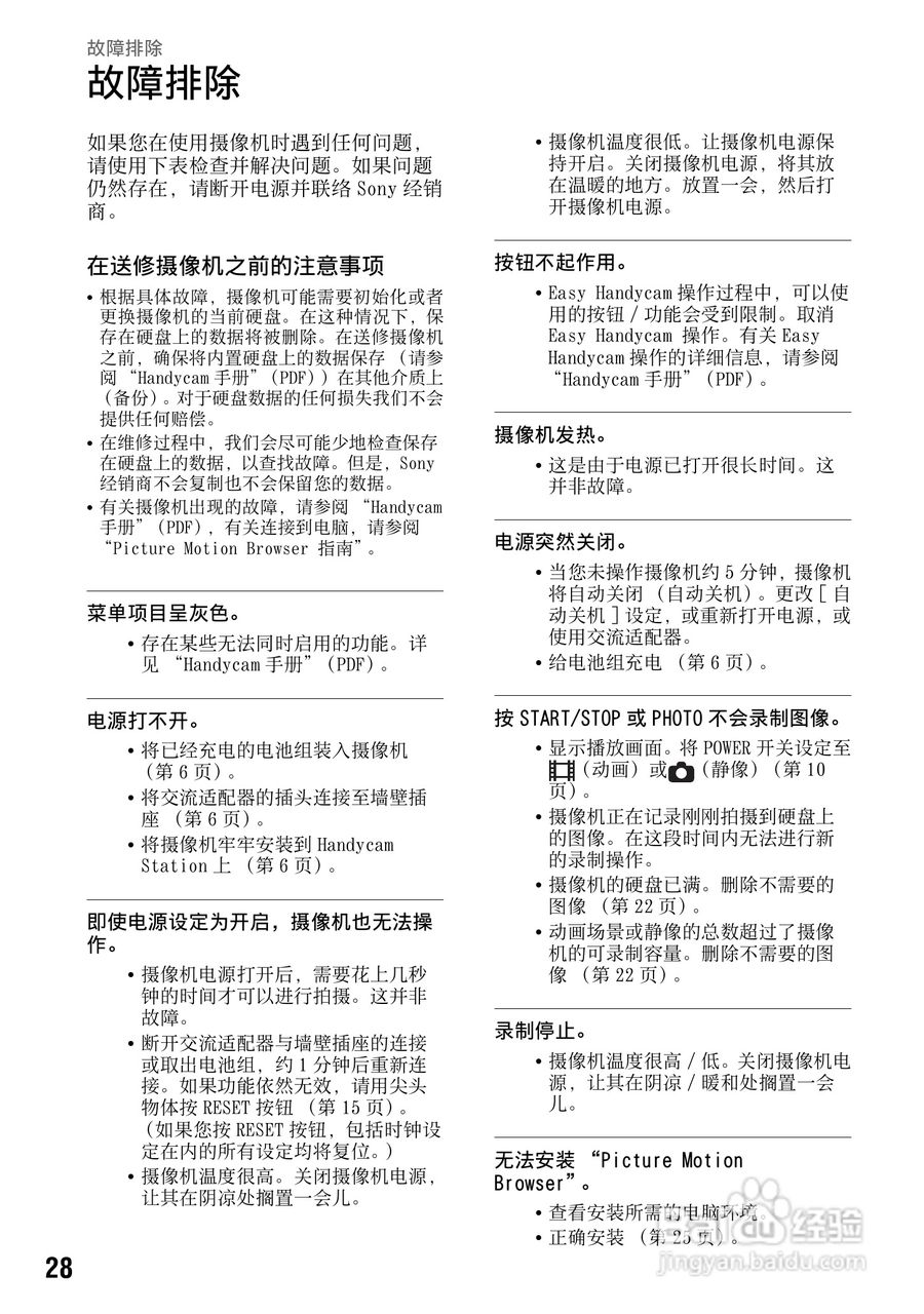
本篇为《索尼HDR-HR5E数码摄像机使用说明书》,主要介绍该产品的使用方法以及常见故障解决方案。
(共篇)
上一篇:
|
下一篇:
声明:
本网站引用、摘录或转载内容仅供网站访问者交流或参考,不代表本站立场,如存在版权或非法内容,请联系站长删除,联系邮箱:site.kefu@qq.com。
相关推荐
索尼HDR-TG3E数码摄像机使用说明书:[3]
阅读量:64
索尼HDR-XR200数码摄像机使用说明书:[3]
阅读量:129
索尼HDR-CX100数码摄像机使用说明书:[3]
阅读量:42
索尼HDR-FX1E数码摄像机使用说明书:[3]
阅读量:124
索尼a7r2视频拍摄如何设置
阅读量:167
猜你喜欢
好吃的菜谱大全
幽门螺杆菌治疗方法
论文引用部分怎么标注
纯露怎么用
香菜怎么做好吃
全新胜达车怎么样
凤仙花传播种子的方法
基围虾的家常做法
憋气是怎么回事
龙口粉丝怎么做好吃
猜你喜欢
鱼籽的做法大全
汽车违章怎么查询
农村别墅设计图纸及效果图大全
腊鸭腿怎么做好吃
基围虾怎么做好吃
北汽威旺m20怎么样
家常寿司
凉菜大全
新生儿鼻子不通气怎么办
肾不好怎么调理