小度生活
首页
美食营养
手工爱好
生活家居
返回
小度生活
首页
美食营养
游戏数码
手工爱好
生活家居
健康养生
运动户外
职场理财
情感交际
母婴教育
时尚美容
知识问答
生活知识
生活百科
搜索
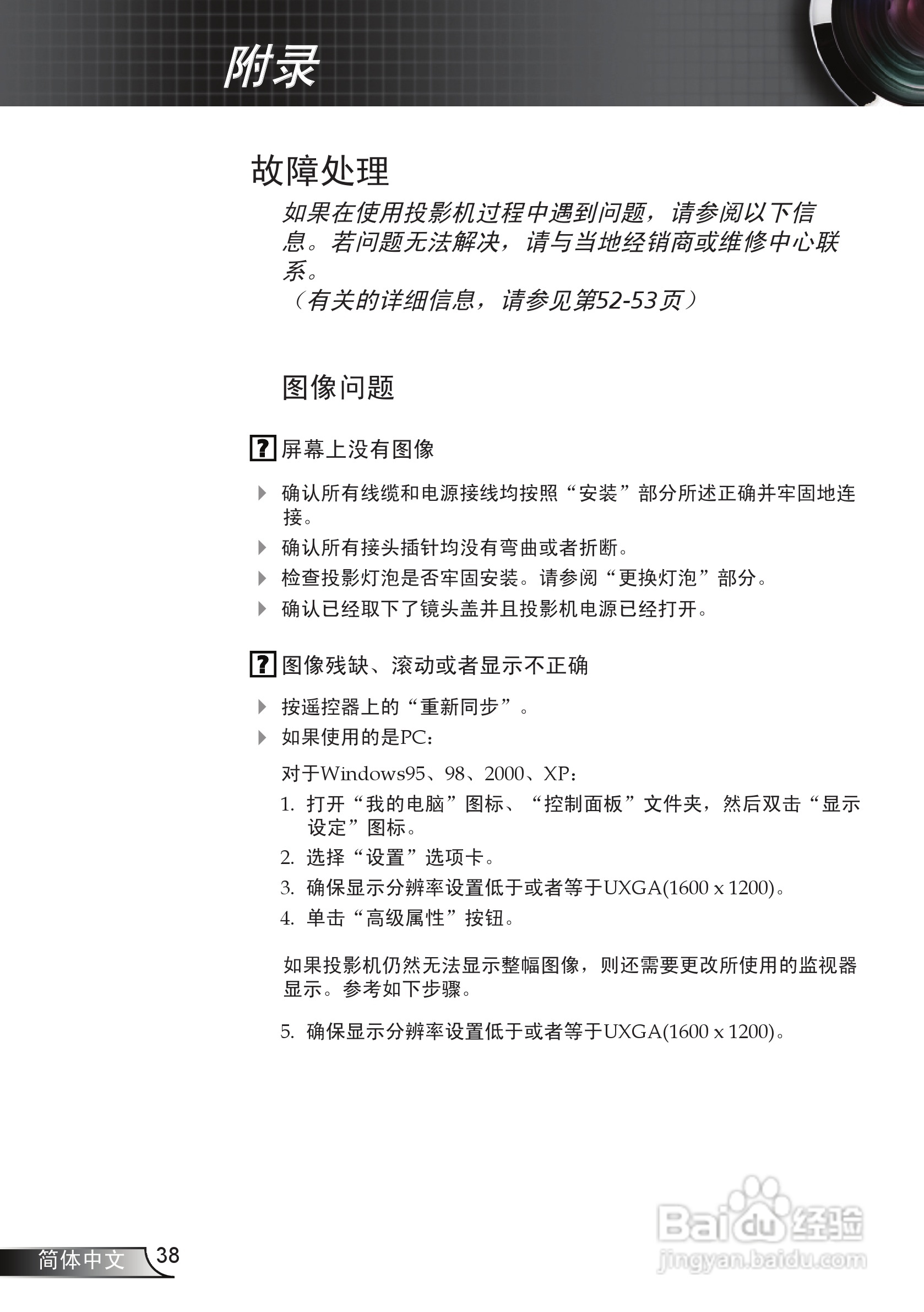
奥图码 HD71S投影机说明书:[4]
2026-03-24 15:18:35
本篇为《奥图码 HD71S投影机说明书》,主要介绍该产品的使用方法以及常见故障解决方案。
(共篇)
上一篇:
|
下一篇:
声明:
本网站引用、摘录或转载内容仅供网站访问者交流或参考,不代表本站立场,如存在版权或非法内容,请联系站长删除,联系邮箱:site.kefu@qq.com。
相关推荐
奥图码 HD71S投影机说明书:[1]
阅读量:56
奥图码 HD71S投影机说明书:[5]
阅读量:28
奥图码 H27投影机说明书:[4]
阅读量:122
奥图码 HD65投影机说明书:[4]
阅读量:38
奥图码 H50投影机说明书:[4]
阅读量:43
猜你喜欢
皮蛋不能和什么一起吃
lover是什么意思
什么是反问句
手上长小水泡痒是什么原因
c1能开什么车
.et是什么文件
丁克是什么
rice是什么意思
人为什么会打喷嚏
big什么意思
猜你喜欢
正好的近义词是什么
宿主是什么意思
什么是市盈率
不但而且是什么关系
什么工作工资高
青光眼是什么症状
梦见捡钱是什么预兆
solo什么意思中文
透析是什么
白醋泡脚有什么好处