小度生活
首页
美食营养
手工爱好
生活家居
返回
小度生活
首页
美食营养
游戏数码
手工爱好
生活家居
健康养生
运动户外
职场理财
情感交际
母婴教育
时尚美容
知识问答
生活知识
生活百科
搜索
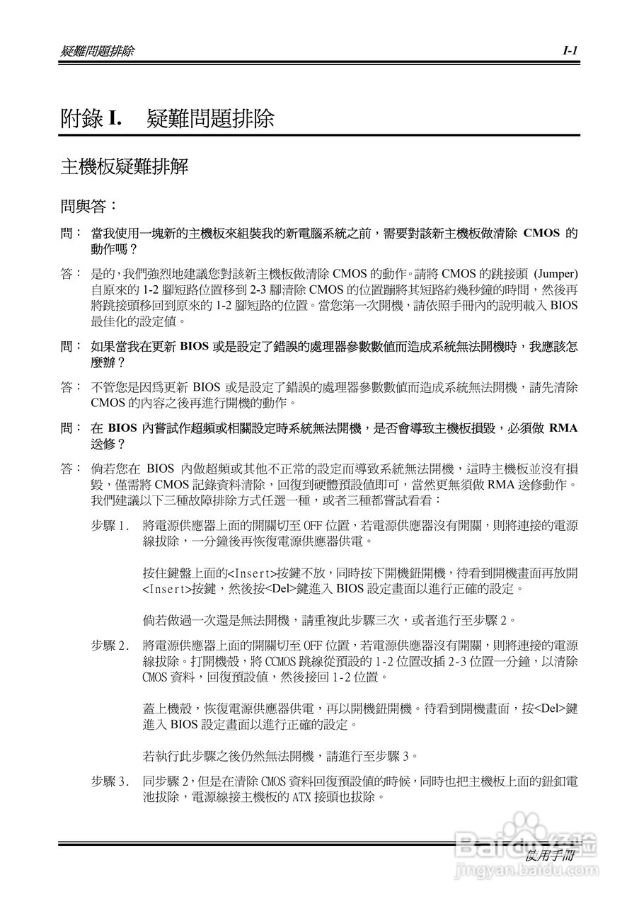
ABIT BH7 Socket478系统主机板使用手册:[7]
2026-04-19 02:45:37
本篇为《ABIT BH7 Socket478系统主机板使用手册》,主要介绍该产品的使用方法以及常见故障解决方案。
(共篇)
上一篇:
|
下一篇:
声明:
本网站引用、摘录或转载内容仅供网站访问者交流或参考,不代表本站立场,如存在版权或非法内容,请联系站长删除,联系邮箱:site.kefu@qq.com。
相关推荐
ABIT BH7 Socket478系统主机板使用手册:[8]
阅读量:170
ABIT BH7 Socket478系统主机板使用手册:[6]
阅读量:83
Socket 462系统主机板使用手册:[7]
阅读量:164
Socket 462系统主机板使用手册:[3]
阅读量:141
Socket 462系统主机板使用手册:[6]
阅读量:179
猜你喜欢
pant什么意思
尿不尽什么原因
乏善可陈什么意思
什么是基金?
怅然的意思
集成显卡和独立显卡有什么区别
什么是开眼角
什么让我着迷作文
震耳欲聋的意思
3p是什么意思
猜你喜欢
声东击西的意思
博弈是什么意思
梦魇是什么意思
什么牌子的鱼肝油好
养生壶什么牌子好
bob是什么意思
墨菲定律是什么意思
现在什么电影好看
风和日丽的意思
ka是什么意思