小度生活
首页
美食营养
手工爱好
生活家居
返回
小度生活
首页
美食营养
游戏数码
手工爱好
生活家居
健康养生
运动户外
职场理财
情感交际
母婴教育
时尚美容
知识问答
生活知识
生活百科
搜索
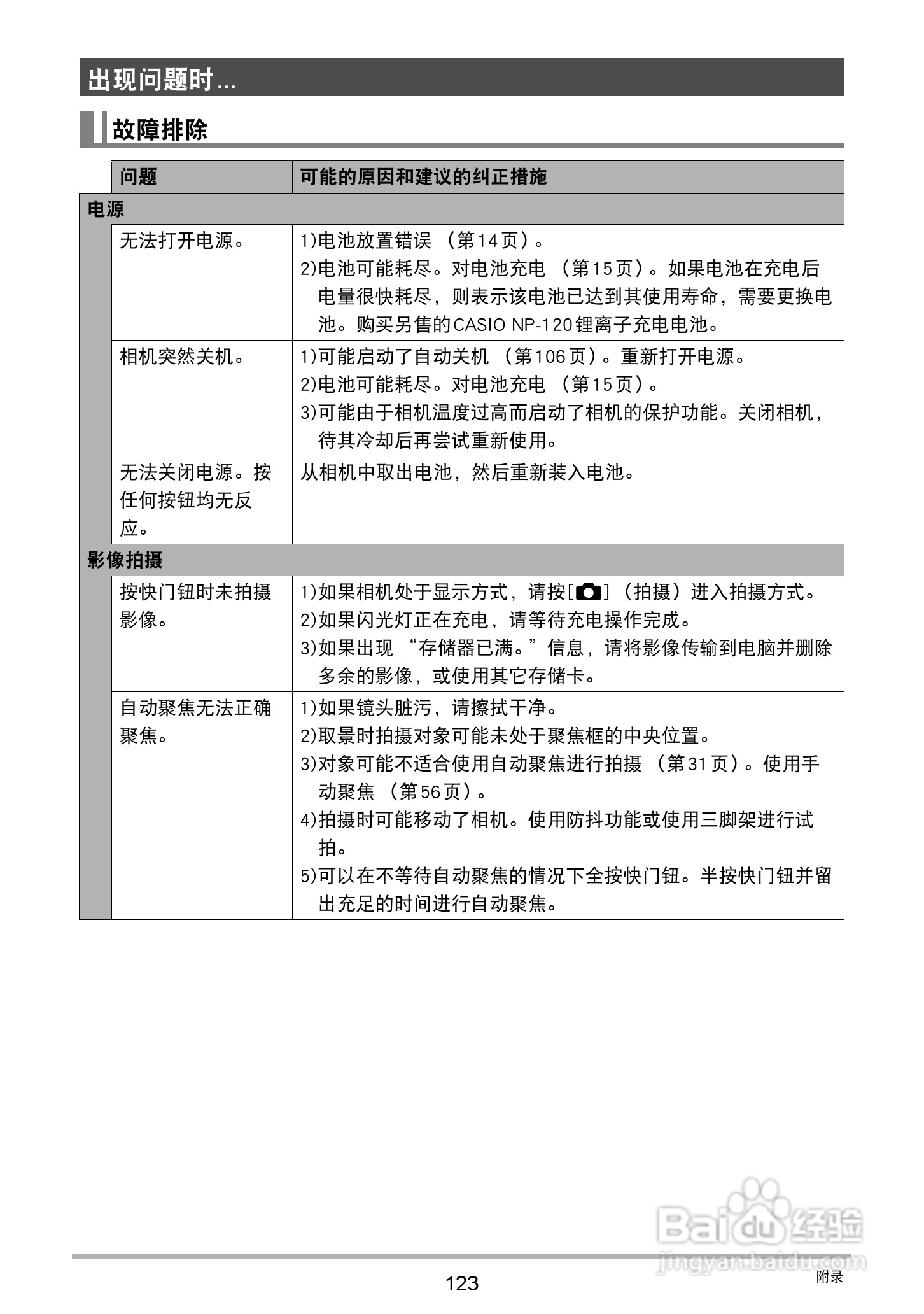
卡西欧EX-ZS12数码相机使用说明书:[13]
2026-04-12 20:44:06
本篇为《卡西欧EX-ZS12数码相机使用说明书》,主要介绍该产品的使用方法以及常见故障解决方案。
(共篇)
上一篇:
|
下一篇:
声明:
本网站引用、摘录或转载内容仅供网站访问者交流或参考,不代表本站立场,如存在版权或非法内容,请联系站长删除,联系邮箱:site.kefu@qq.com。
相关推荐
美图秀秀怎么瘦脸
阅读量:195
理财通什么时候会有收益
阅读量:125
What to pay attention to work in China
阅读量:86
怎么快速稳住自己的情绪
阅读量:71
乌冬的旅店如何增加一个小花圆桌呢?
阅读量:147
猜你喜欢
咫尺的意思
额头窄颧骨高适合什么发型
劳动节祝福
遥不可及的意思
经典祝福语
success是什么意思
什么启示作文400字
抹胸是什么意思
标准层是什么意思
item是什么意思
猜你喜欢
如饥似渴是什么意思
神圣的意思
电子体重秤什么牌子好
video是什么意思
idol是什么意思
消极是什么意思
烟视媚行的意思
会晤是什么意思
trash是什么意思
balance是什么意思