小度生活
首页
美食营养
手工爱好
生活家居
返回
小度生活
首页
美食营养
游戏数码
手工爱好
生活家居
健康养生
运动户外
职场理财
情感交际
母婴教育
时尚美容
知识问答
生活知识
搜索
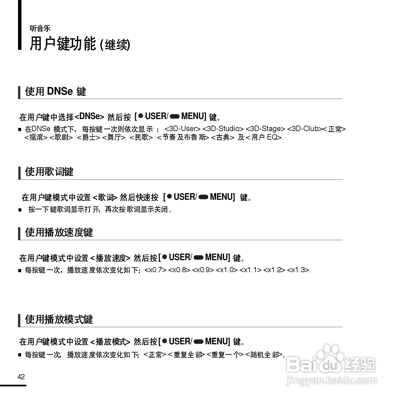
三星YP-F2 MP3播放器使用说明书:[5]
2025-10-23 23:45:48
本篇为《三星YP-F2 MP3播放器使用说明书》,主要介绍该产品的使用方法以及常见故障解决方案。
(共篇)
上一篇:
|
下一篇:
声明:
本网站引用、摘录或转载内容仅供网站访问者交流或参考,不代表本站立场,如存在版权或非法内容,请联系站长删除,联系邮箱:site.kefu@qq.com。
相关推荐
三星YP-U2 MP3播放器使用说明书:[5]
阅读量:24
三星YP-U2 MP3播放器使用说明书:[2]
阅读量:42
三星s8怎么双清
阅读量:117
三星s8 打开usb调试教程
阅读量:147
三星s8闹钟图标怎么关
阅读量:147
猜你喜欢
梅毒的症状是什么样
苹果12和12pro有什么区别
cg是什么意思
1964年属什么生肖
安康是什么意思
冲太岁是什么意思
洗钱是什么意思
宇宙外面是什么
qc是什么职位
apec是什么组织
猜你喜欢
天猫积分有什么用
七夕节是什么意思
不可方物是什么意思
iso是什么意思
结肠癌是什么原因引起
asia是什么意思
梦见牙齿掉了是什么意思
什么头什么尾
down什么意思
入木三分这个成语原本是用来形容什么的