小度生活
首页
美食营养
手工爱好
生活家居
返回
小度生活
首页
美食营养
游戏数码
手工爱好
生活家居
健康养生
运动户外
职场理财
情感交际
母婴教育
时尚美容
知识问答
生活知识
生活百科
搜索
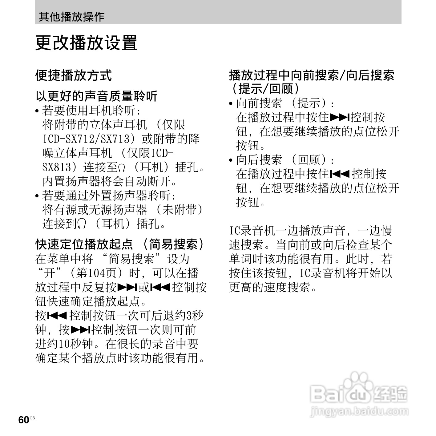
索尼ICD-SX712数码录音笔使用说明书:[6]
2026-03-29 14:20:37
本篇为《索尼ICD-SX712数码录音笔使用说明书》,主要介绍该产品的使用方法以及常见故障解决方案。
(共篇)
上一篇:
|
下一篇:
声明:
本网站引用、摘录或转载内容仅供网站访问者交流或参考,不代表本站立场,如存在版权或非法内容,请联系站长删除,联系邮箱:site.kefu@qq.com。
相关推荐
索尼ICD-SX712数码录音笔使用说明书:[16]
阅读量:183
索尼ICD-SX712数码录音笔使用说明书:[11]
阅读量:87
索尼ICD-SX712数码录音笔使用说明书:[17]
阅读量:79
索尼a6000对焦设置详解
阅读量:152
索尼a6000新手教程
阅读量:179
猜你喜欢
小孩子拉肚子怎么办
东鹏瓷砖怎么样
干贝怎么吃
木瓜怎么吃更丰胸
营销策略怎么写
技嘉显卡怎么样
我的世界怎么做自动门
沈阳航空航天大学怎么样
电脑处理器怎么看
中国劳动关系学院怎么样
猜你喜欢
白色一次性口罩怎么分正反
我该怎么做
伊的家护肤品怎么样
铁皮枫斗怎么吃
论文参考文献怎么写
电动卷帘门怎么调限位
斜率怎么算
英语怎么拼
qq怎么绑定闺蜜关系
炒鸡蛋怎么做