小度生活
首页
美食营养
手工爱好
生活家居
返回
小度生活
首页
美食营养
游戏数码
手工爱好
生活家居
健康养生
运动户外
职场理财
情感交际
母婴教育
时尚美容
搜索
JUKI AMS-2150D花样机使用说明书:[2]
2025-11-07 08:06:41
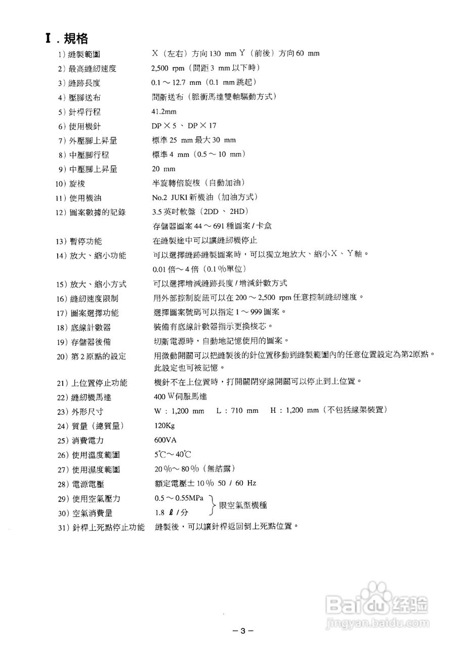
本篇为《JUKI AMS-2150D花样机使用说明书》,主要介绍该产品的使用方法以及常见故障解决方案。
(共篇)
上一篇:
|
下一篇:
声明:
本网站引用、摘录或转载内容仅供网站访问者交流或参考,不代表本站立场,如存在版权或非法内容,请联系站长删除,联系邮箱:site.kefu@qq.com。
相关推荐
JUKI AMS-2150D花样机使用说明书:[9]
阅读量:173
JUKI AMS-210D花样机使用说明书:[2]
阅读量:173
JUKI AMS-210D花样机使用说明书:[9]
阅读量:68
JUKI AMS-210D花样机使用说明书:[4]
阅读量:179
使用说明书封面怎么做
阅读量:118
猜你喜欢
1904年属什么生肖
lunch是什么意思
重本和一本有什么区别
表白送什么礼物好
济南有什么好玩的地方景点推荐
9月18日是什么日子
眼睛干涩用什么眼药水
飞机选座位什么位置好
什么是转述句
大保健是什么意思
猜你喜欢
脉搏弱是什么原因
psa是什么意思
adobe是什么软件
june是什么意思
候补购票是什么意思
胃酸过多是什么原因
hpv是什么疫苗
旺旺名是什么
电子商务是干什么的
dat文件用什么软件打开