小度生活
首页
美食营养
手工爱好
生活家居
返回
小度生活
首页
美食营养
游戏数码
手工爱好
生活家居
健康养生
运动户外
职场理财
情感交际
母婴教育
时尚美容
知识问答
生活知识
生活百科
搜索
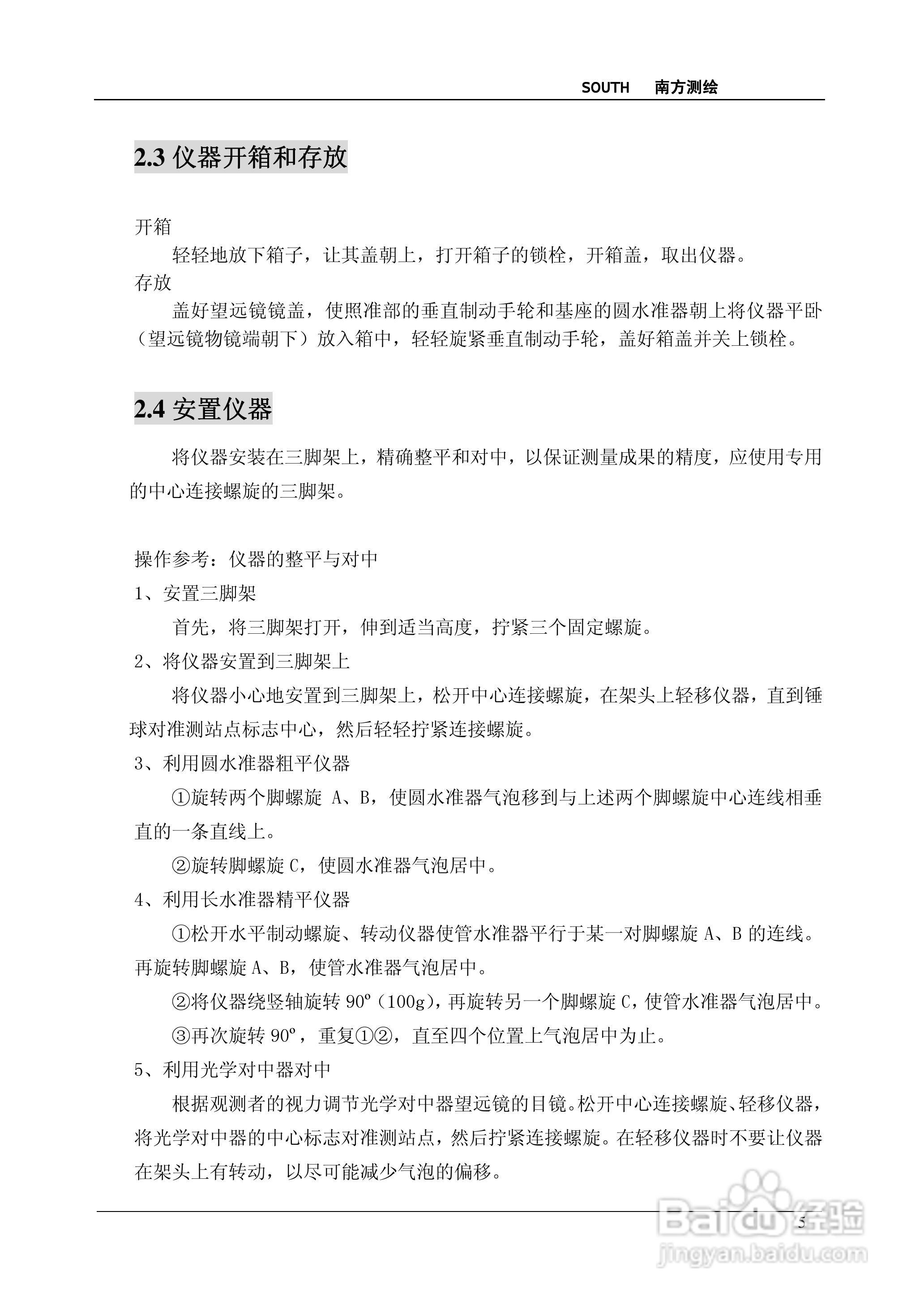
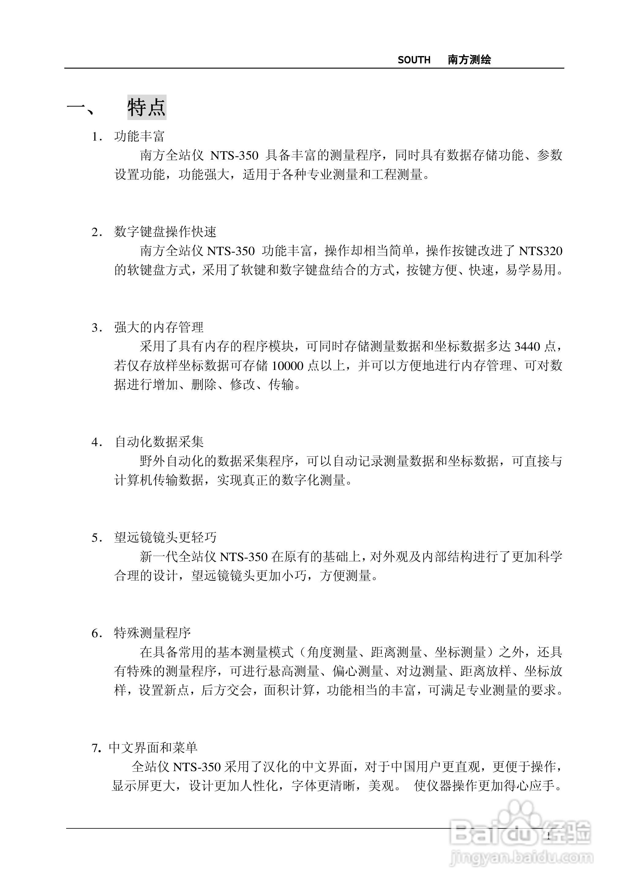
南方测绘全站仪 NTS-350说明书:[1]
2026-04-10 07:03:36
本篇为《南方测绘全站仪 NTS-350说明书》,主要介绍该产品的使用方法以及常见故障解决方案。
(共篇)
下一篇:
声明:
本网站引用、摘录或转载内容仅供网站访问者交流或参考,不代表本站立场,如存在版权或非法内容,请联系站长删除,联系邮箱:site.kefu@qq.com。
相关推荐
cad框选不是矩形怎么办
阅读量:96
CAD命令栏不见了怎么调出来
阅读量:88
CAD怎么取消双窗口/怎么开启双窗口
阅读量:34
CAD倾斜的图形怎么变正?
阅读量:24
cad如何带基点复制
阅读量:135
猜你喜欢
抱怨的近义词是什么
牛郎星属于什么星座
手指发麻是什么原因
载歌载舞的载是什么意思
metoo是什么意思
坚持不懈的懈是什么意思
胶原蛋白有什么功效
委托人是什么意思
粘胶是什么面料
灰指甲是什么症状
猜你喜欢
什么是应届毕业生
牛腩是什么
机构代码是什么
打嗝是什么病
惟妙惟肖是什么意思
酸奶什么时候喝最好
大便绿色是什么原因
什么叫实数
我总在每一个黑夜想你是什么歌
棕色配什么颜色好看