小度生活
首页
美食营养
手工爱好
生活家居
返回
小度生活
首页
美食营养
游戏数码
手工爱好
生活家居
健康养生
运动户外
职场理财
情感交际
母婴教育
时尚美容
知识问答
生活知识
搜索
三星YP-S3QW MP4播放器使用说明书:[9]
2026-01-14 08:48:55
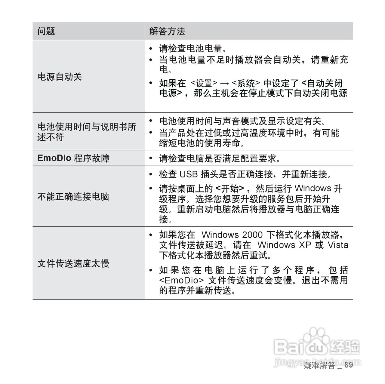
本篇为《三星YP-S3QW MP4播放器使用说明书》,主要介绍该产品的使用方法以及常见故障解决方案。
(共篇)
上一篇:
|
下一篇:
声明:
本网站引用、摘录或转载内容仅供网站访问者交流或参考,不代表本站立场,如存在版权或非法内容,请联系站长删除,联系邮箱:site.kefu@qq.com。
相关推荐
三星YP-S3QW MP4播放器使用说明书:[9]
阅读量:94
三星YP-S3 MP4播放器使用说明书:[9]
阅读量:127
三星YP-T10QW MP4播放器使用说明书:[9]
阅读量:119
三星YP-Q2 MP4播放器使用说明书:[9]
阅读量:86
三星YP-R1AS MP4播放器使用说明书:[9]
阅读量:89
猜你喜欢
什么书好看
冠词是什么
鸡内金是什么
cvt是什么意思
炫耀的近义词是什么
一场秋雨一场寒的下一句是什么
wifi是什么意思
什么得什么
水晶之恋是什么服务
瘊子是什么
猜你喜欢
if什么意思
梦遗是什么
often是什么意思
5452830代表什么意思
example什么意思
脸肿是什么原因
favorite什么意思
什么是知识产权
monster是什么意思
脂肪酸是什么