小度生活
首页
美食营养
手工爱好
生活家居
返回
小度生活
首页
美食营养
游戏数码
手工爱好
生活家居
健康养生
运动户外
职场理财
情感交际
母婴教育
时尚美容
知识问答
生活知识
生活百科
搜索
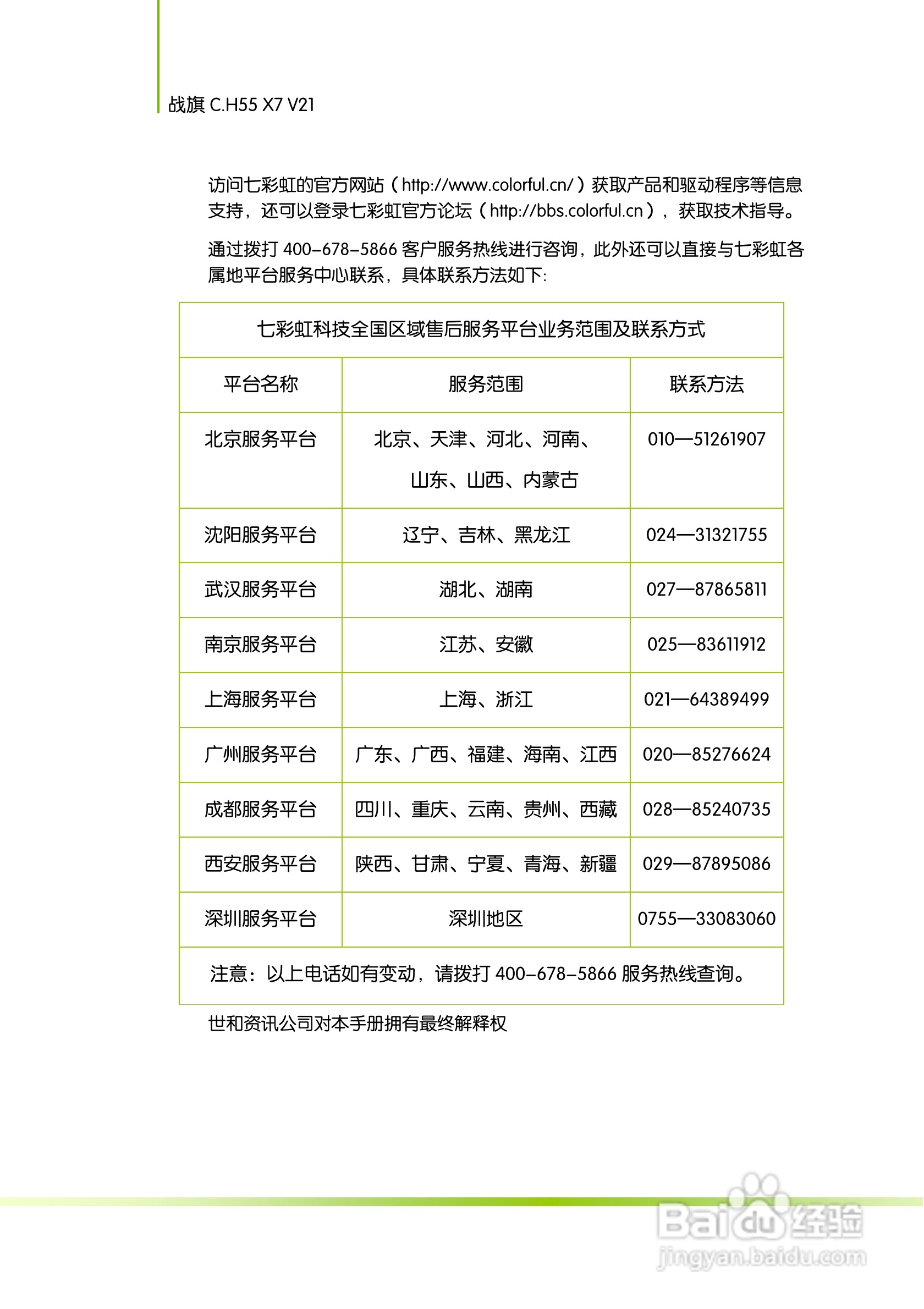
七彩虹战旗C.H55 X7 V21主板说明书:[1]
2026-04-08 15:58:22
本篇为《七彩虹战旗C.H55 X7 V21主板说明书》,主要介绍该产品的使用方法以及常见故障解决方案。
(共篇)
下一篇:
声明:
本网站引用、摘录或转载内容仅供网站访问者交流或参考,不代表本站立场,如存在版权或非法内容,请联系站长删除,联系邮箱:site.kefu@qq.com。
相关推荐
七彩虹战旗C.H55 X7 V21主板说明书:[7]
阅读量:153
七彩虹战旗C.H55 X7 V21主板说明书:[4]
阅读量:155
七彩虹战旗C.H55 X5 V20主板说明书:[7]
阅读量:166
七彩虹战旗C.H55 X5 V20主板说明书:[6]
阅读量:130
七彩虹战旗C.H55 X5 V20主板说明书:[5]
阅读量:141
猜你喜欢
家是什么
copy是什么意思
头皮痒是什么原因
南瓜不能和什么一起吃
and是什么意思
银杏树叶子像什么
16朵玫瑰代表什么意思
杜甫号什么
扬州瘦马什么意思呢
人活着到底是为了什么
猜你喜欢
黄山四绝分别是什么
五险一金有什么用
英雄联盟什么时候出的
cancel什么意思
9月9日是什么节日
党的女儿准备了什么作为党费
driver是什么意思
预录取是什么意思啊
2月15日是什么星座
&是什么意思