小度生活
首页
美食营养
手工爱好
生活家居
返回
小度生活
首页
美食营养
游戏数码
手工爱好
生活家居
健康养生
运动户外
职场理财
情感交际
母婴教育
时尚美容
知识问答
生活知识
搜索
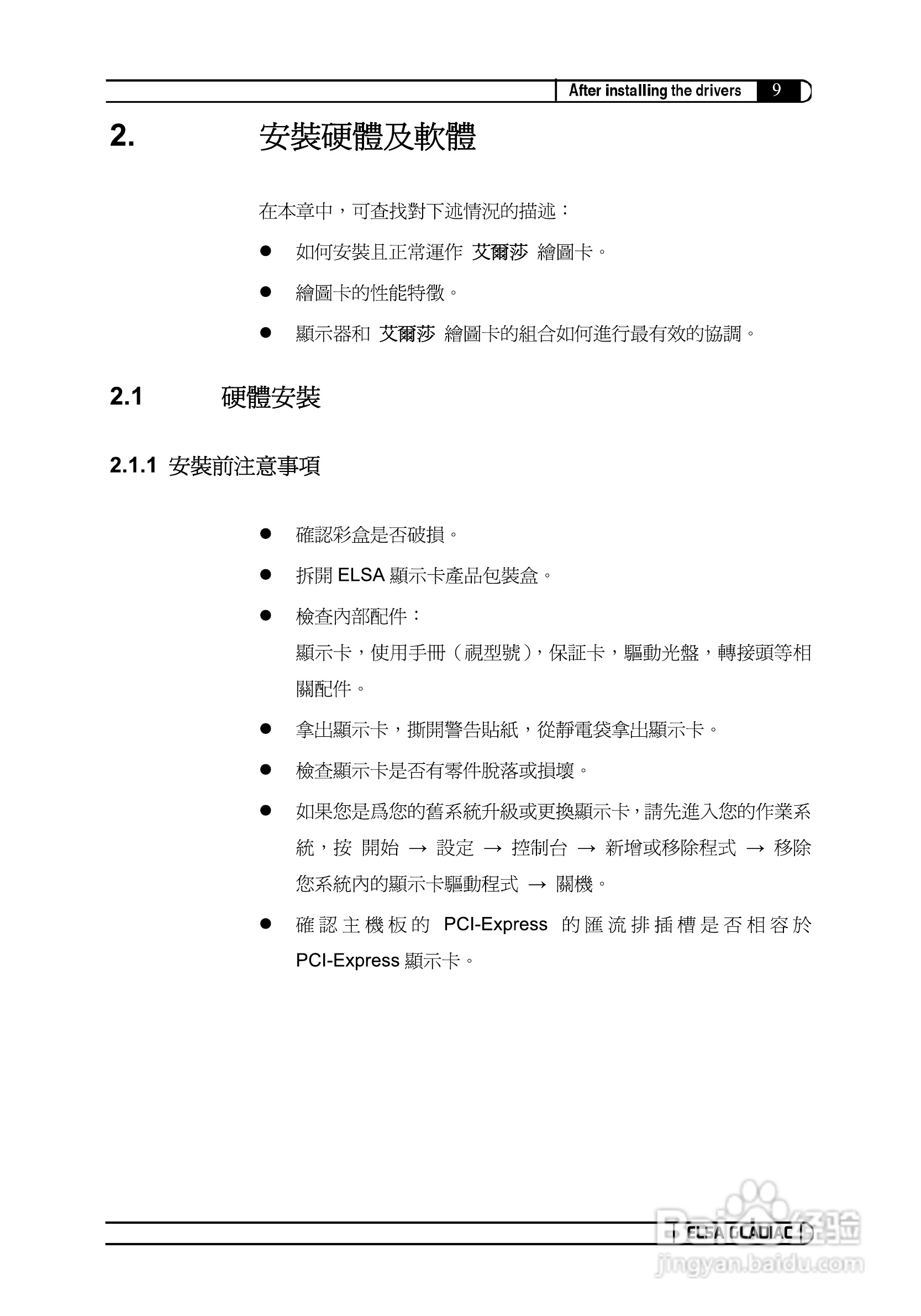
艾尔莎720GS 128B2 DTV RH型显卡说明书:[5]
2026-01-14 23:10:53
本篇为《艾尔莎720GS 128B2 DTV RH型显卡说明书》,主要介绍该产品的使用方法以及常见故障解决方案。
(共篇)
上一篇:
|
下一篇:
声明:
本网站引用、摘录或转载内容仅供网站访问者交流或参考,不代表本站立场,如存在版权或非法内容,请联系站长删除,联系邮箱:site.kefu@qq.com。
相关推荐
艾尔莎720GS 128B2 DTV RH型显卡说明书:[15]
阅读量:124
艾尔莎840GS 128B3 DTV型显卡说明书:[5]
阅读量:65
艾尔莎840GS 128B3 DTV型显卡说明书:[2]
阅读量:61
艾尔莎840GS 128B3 DTV型显卡说明书:[11]
阅读量:181
艾尔莎840GS 128B3 DTV型显卡说明书:[9]
阅读量:175
猜你喜欢
andy什么意思
聚丙烯是什么材料
dts是什么意思
delicious是什么意思
食用碱是什么
审核是什么意思
乙肝阳性是什么意思
论文答辩一般会问什么问题
毕加索是什么画派
本垒打在爱情里面是什么意思
猜你喜欢
9月6日是什么星座
什么名字好听又有内涵
iu是什么单位
233是什么意思
peach是什么意思
隐忍是什么意思
什么减肥产品最有效
wall是什么意思
around是什么意思
fab是什么意思