汽车年检流程
1、打开电脑,网上搜索佛山交管局

2、点击佛山交管局主页,在官网主页上方的菜单栏中找到办事流程

3、点击办事流程,找到车管办事流程- 核发机动车检验合格标志

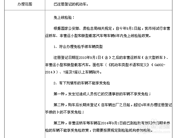
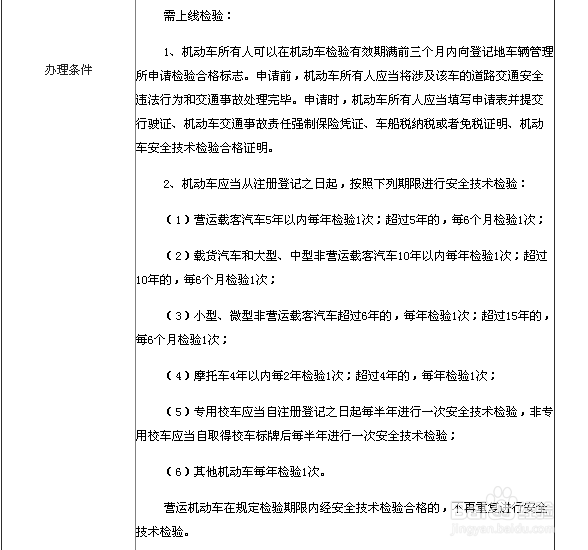
4、点击核发机动车检验合格标志,查看办理条件,其中分免上线检验及需要上线检验


5、办理年检需要的资料:
1、《机动车牌证申请表》、《机动车查验记录表》
2、机动车所有人的身份证明原件及复印件;
3、机动车行驶证;
4、机动车交通事故责任强制保险凭证;
5、车船税纳税或者免税证明
6、机动车安全技术检验合格证明

6、带齐资料到窗口办理的流程:
1、填写申请表格,准备申请材料;
2、提交申请材料;
3、查验机动车,审查道路交通安全违法行为和交通事故处理情况;
4、领取检验合格标志和副本已签章的行驶证。

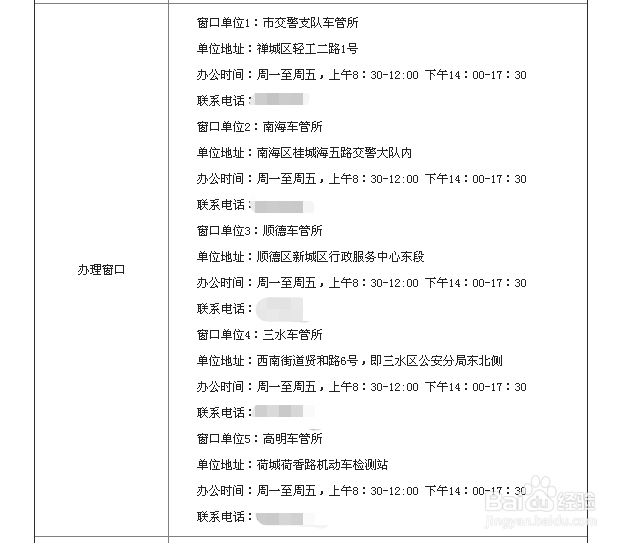
7、查看交管所窗口办理地址以及上班时间

8、总结:
1、首先确保车辆已处理完所有违章处罚,已购买车险、交强险、车船税
2、查看自己的车辆是否属于免检车辆,免检车辆可线上办理
3、非免检车辆带齐身份证、行驶证、交强险车船税证明、汽车检验合格证明到窗口办理

声明:本网站引用、摘录或转载内容仅供网站访问者交流或参考,不代表本站立场,如存在版权或非法内容,请联系站长删除,联系邮箱:site.kefu@qq.com。