小度生活
首页
美食营养
手工爱好
生活家居
返回
小度生活
首页
美食营养
游戏数码
手工爱好
生活家居
健康养生
运动户外
职场理财
情感交际
母婴教育
时尚美容
知识问答
生活知识
生活百科
搜索
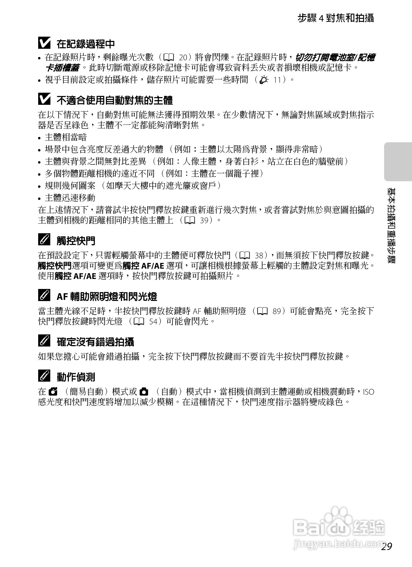
尼康COOLPIX S100数码相机使用说明书:[5]
2026-03-30 05:53:43
本篇为《尼康COOLPIX S100数码相机使用说明书》,主要介绍该产品的使用方法以及常见故障解决方案。
(共篇)
上一篇:
|
下一篇:
声明:
本网站引用、摘录或转载内容仅供网站访问者交流或参考,不代表本站立场,如存在版权或非法内容,请联系站长删除,联系邮箱:site.kefu@qq.com。
相关推荐
尼康COOLPIX S100数码相机使用说明书:[17]
阅读量:37
数码相机如何设置拍得清晰不会模糊
阅读量:51
数码相机维修教程
阅读量:54
数码相机购买有什么指南
阅读量:184
数码相机fe-350wide使用说明
阅读量:85
猜你喜欢
房子图片大全
季羡林的资料简介
打比方的句子大全
简历实践经历怎么写
武汉船舶职业技术学院怎么样
移动短号怎么开通
经典电视剧大全
自然卷怎么变直
尼康d5300怎么样
道路标线大全及图解
猜你喜欢
简单折纸大全图解
面包车大全价格
黄芪图片大全
贵州财经大学怎么样
怎么编麻花辫
女明星图片大全
cad指令大全
东风风神怎么样
我的世界boss大全
韩国电视剧大全