小度生活
首页
美食营养
手工爱好
生活家居
返回
小度生活
首页
美食营养
游戏数码
手工爱好
生活家居
健康养生
运动户外
职场理财
情感交际
母婴教育
时尚美容
知识问答
生活知识
生活百科
搜索
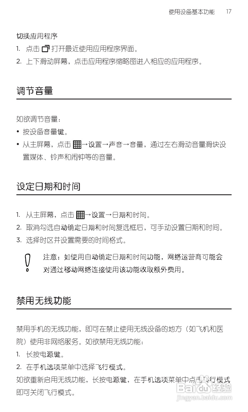
HTC 新渴望 V手机用户手册:[2]
2026-04-21 23:13:47
(共篇)
上一篇:
|
下一篇:
声明:
本网站引用、摘录或转载内容仅供网站访问者交流或参考,不代表本站立场,如存在版权或非法内容,请联系站长删除,联系邮箱:site.kefu@qq.com。
相关推荐
HTC 新渴望 V手机用户手册:[8]
阅读量:128
HTC 新渴望 V手机用户手册:[6]
阅读量:41
htc新渴望8系参数
阅读量:143
HTC T328w(新渴望V)手机 怎么样?
阅读量:130
HTC新渴望8系什么时候上市怎么预约HTC新渴望8系
阅读量:26
猜你喜欢
晨光牛奶怎么样
怎么查看电脑硬件配置
生活垃圾图片
生活因爱而精彩
变声期怎么唱歌
公安生活网
生活习惯
科技改变生活ppt
苹果如何下载铃声
卖家运费险怎么设置
猜你喜欢
面瘫是什么原因引起的
如何将pdf合并
如何打开注册表
如何防止静电
网络上传速度慢怎么办
京东商城怎么开店
快手怎么制作长视频
七宝美髯丸效果如何
赞丽生活app
足字旁有什么字