小度生活
首页
美食营养
手工爱好
生活家居
返回
小度生活
首页
美食营养
游戏数码
手工爱好
生活家居
健康养生
运动户外
职场理财
情感交际
母婴教育
时尚美容
知识问答
搜索
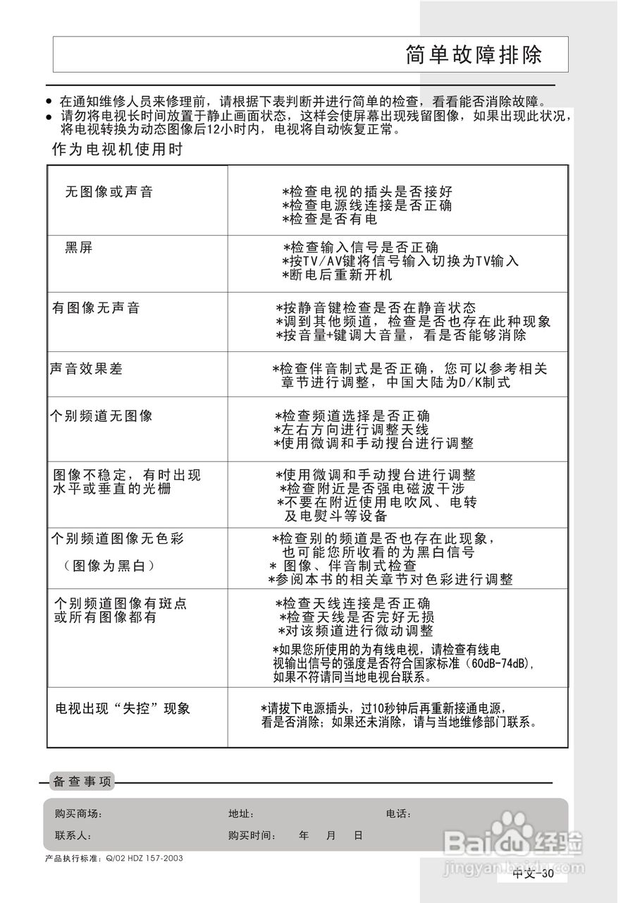
海尔L42V6-A8K液晶彩电使用说明书:[4]
2025-11-25 14:24:52
(共篇)
上一篇:
声明:
本网站引用、摘录或转载内容仅供网站访问者交流或参考,不代表本站立场,如存在版权或非法内容,请联系站长删除,联系邮箱:site.kefu@qq.com。
相关推荐
海尔L42V6-A8K液晶彩电使用说明书:[2]
阅读量:148
海尔电视怎么投屏
阅读量:90
海尔L42V6-A8K液晶彩电使用说明书:[1]
阅读量:111
海尔L42V6-A8K液晶彩电使用说明书:[3]
阅读量:177
海尔L26R1A液晶彩电使用说明书:[4]
阅读量:104
猜你喜欢
人精是什么意思
nvr是什么意思
菊花象征什么意义
绝口不提的意思
最美的祝福
梗的意思
祝福公司的祝福语
桃花运是什么意思
luxury是什么意思
时间节点是什么意思
猜你喜欢
不逊的意思
什么是百度指数
考试顺利的祝福语8个字
冯绍峰双龙出洞什么梗天涯
韦编三绝是什么意思
手把件什么材质的好
分期付款买车需要什么手续
付诸东流的意思
休闲西服配什么裤子
度娘是什么意思