小度生活
首页
美食营养
手工爱好
生活家居
返回
小度生活
首页
美食营养
游戏数码
手工爱好
生活家居
健康养生
运动户外
职场理财
情感交际
母婴教育
时尚美容
知识问答
生活知识
生活百科
搜索
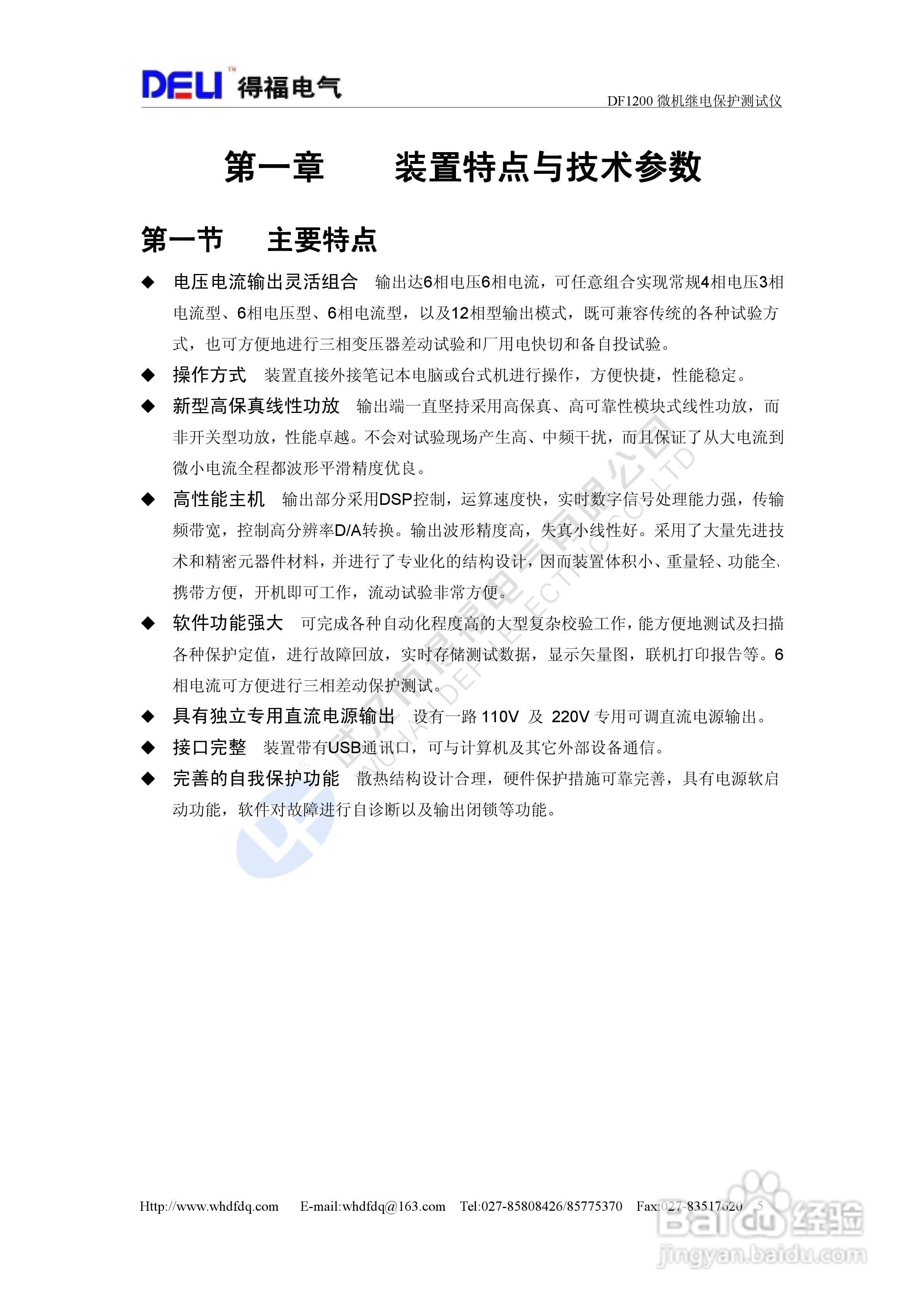
得福DF1200六相微机继电保护测试仪说明书:[1]
2026-05-16 02:30:04
本篇为《得福DF1200六相微机继电保护测试仪说明书》,主要介绍该产品的使用方法以及常见故障解决方案。
(共篇)
下一篇:
声明:
本网站引用、摘录或转载内容仅供网站访问者交流或参考,不代表本站立场,如存在版权或非法内容,请联系站长删除,联系邮箱:site.kefu@qq.com。
相关推荐
得福DF1200六相微机继电保护测试仪说明书:[2]
阅读量:153
六相微机继电保护测试仪功能
阅读量:178
六相微机继电保护测试仪的技术指标
阅读量:48
六相微机继电保护测试仪特点
阅读量:132
得福DFQB-C全自动互感器现场校验仪说明书:[1]
阅读量:93
猜你喜欢
wink什么意思中文翻译
什么水不能喝
联通查话费打什么号
同等学力什么意思
什么是重读闭音节
什么是童话故事
黑棘皮症是什么原因造成的
什么是平行四边形
dwg格式文件用什么软件打开
沉思的近义词是什么
猜你喜欢
有什么好看的电影推荐一下
润笔指的是什么
平头哥是什么动物
搞基是什么意思
紫色代表什么
dot是什么意思
70年属什么生肖
型男是什么意思
oem是什么意思
实时话费是什么意思