小度生活
首页
美食营养
手工爱好
生活家居
返回
小度生活
首页
美食营养
游戏数码
手工爱好
生活家居
健康养生
运动户外
职场理财
情感交际
母婴教育
时尚美容
知识问答
生活知识
生活百科
搜索
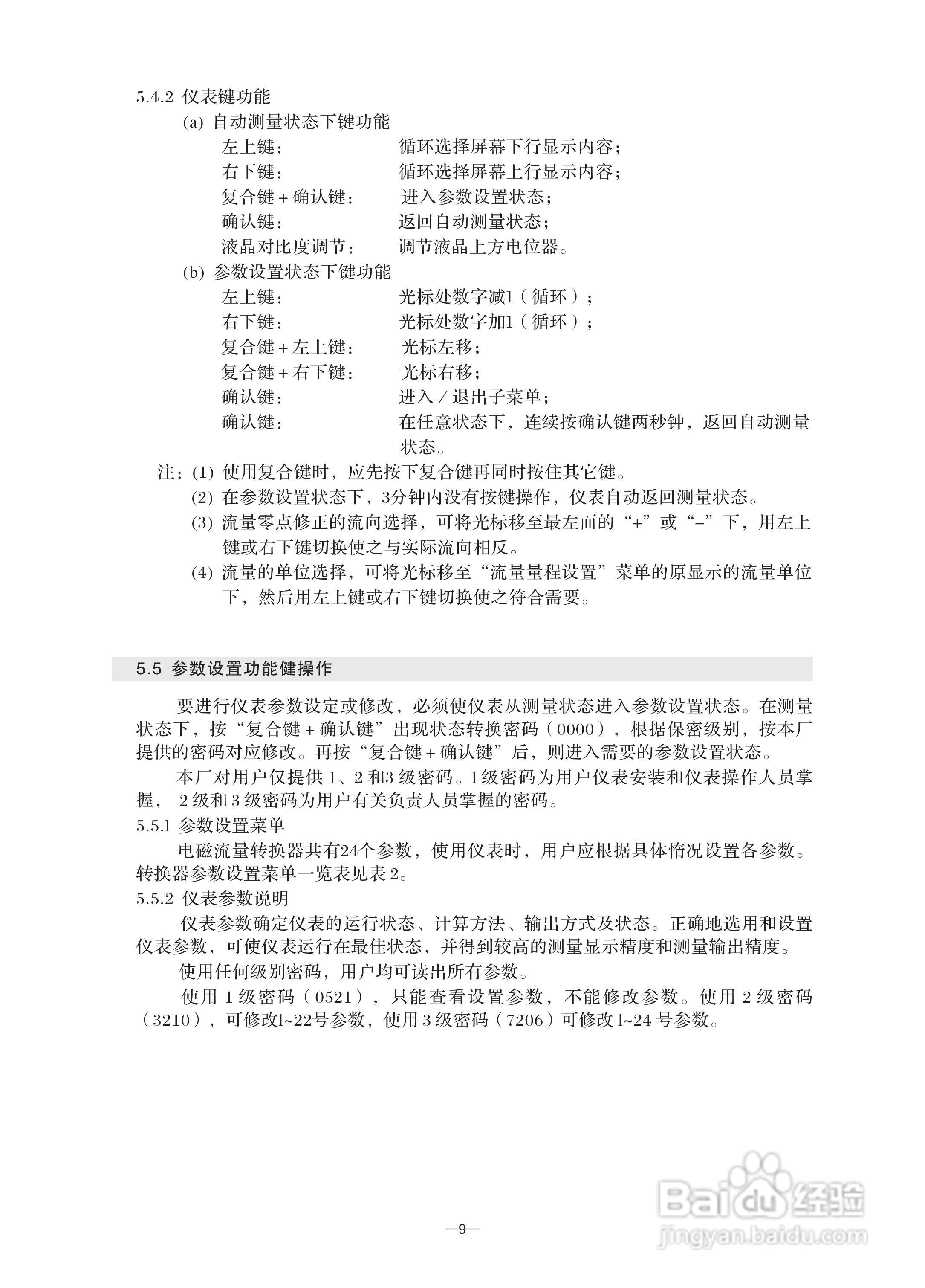
LDZ-6型电磁铁流量转换器使用说明书:[2]
2026-04-04 01:36:05
本篇为《LDZ-6型电磁铁流量转换器使用说明书》,主要介绍该产品的使用方法以及常见故障解决方案。
(共篇)
上一篇:
|
下一篇:
声明:
本网站引用、摘录或转载内容仅供网站访问者交流或参考,不代表本站立场,如存在版权或非法内容,请联系站长删除,联系邮箱:site.kefu@qq.com。
相关推荐
怎样使用和调整电磁铁
阅读量:90
如何用 铁钉制作电磁铁
阅读量:143
怎样检查电磁铁的故障
阅读量:158
如何制作电磁铁
阅读量:156
测量电磁铁磁力大小的方法
阅读量:136
猜你喜欢
安全知识手抄报图片
知识问答题
致1500米运动员加油稿
confirm什么意思
什么是cg
怀孕几天有什么症状
阿门什么意思
妈咪爱的功效与作用
价值规律的作用
水龙头什么牌子好
猜你喜欢
乌鸡白凤丸的功效与作用
浙江有什么好玩的地方
什么是三极管
洛丽塔什么意思
肝泰乐的功效与作用
坤灵丸的功效与作用
星座知识
法律的作用
忘不了你的什么作文
重庆有什么旅游景点