小度生活
首页
美食营养
手工爱好
生活家居
返回
小度生活
首页
美食营养
游戏数码
手工爱好
生活家居
健康养生
运动户外
职场理财
情感交际
母婴教育
时尚美容
知识问答
生活知识
搜索
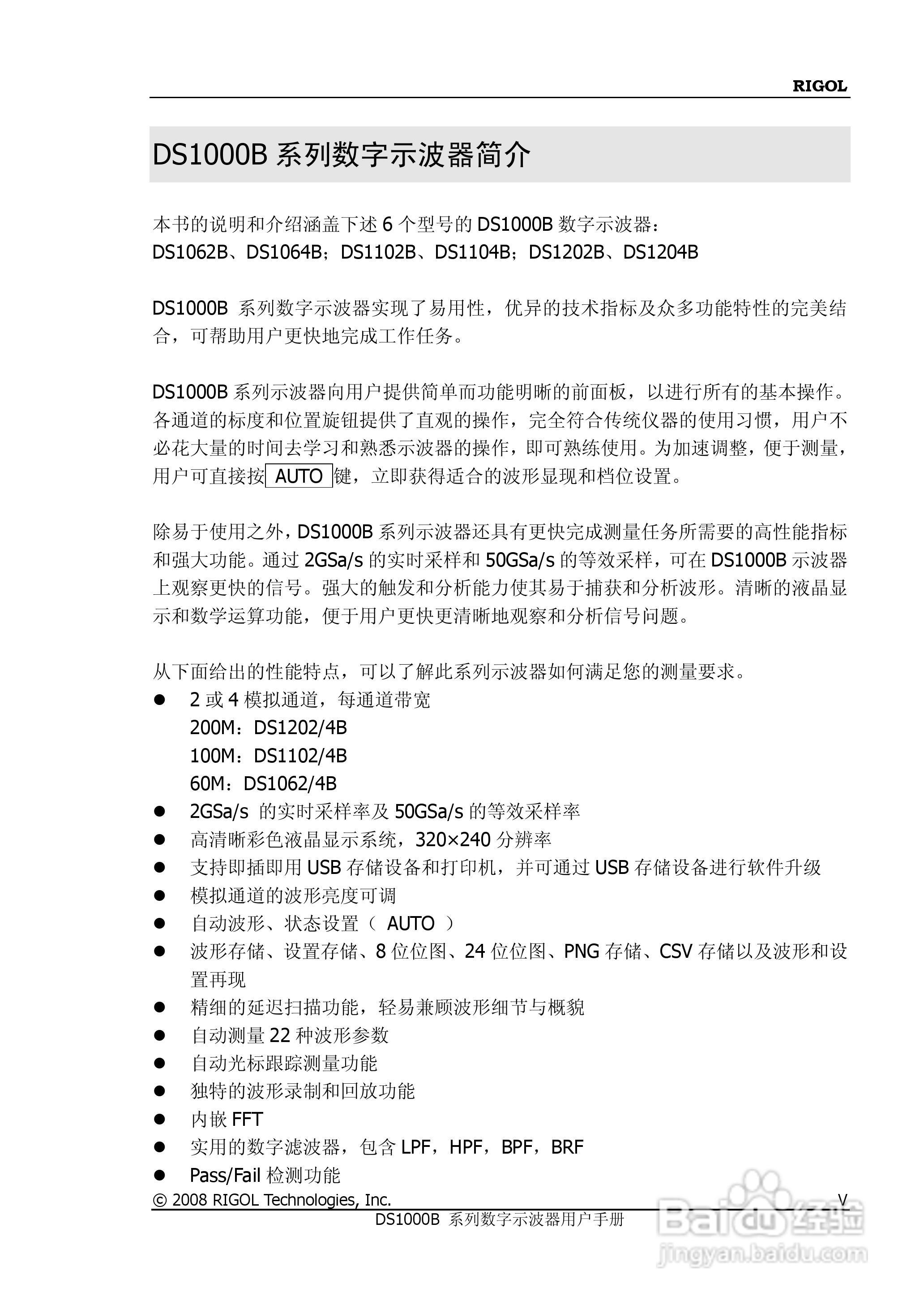
DS1202/4B数字示波器使用说明书:[1]
2026-01-13 18:32:18
本篇为《DS1202/4B数字示波器使用说明书》,主要介绍该产品的使用方法以及常见故障解决方案。
(共篇)
下一篇:
声明:
本网站引用、摘录或转载内容仅供网站访问者交流或参考,不代表本站立场,如存在版权或非法内容,请联系站长删除,联系邮箱:site.kefu@qq.com。
相关推荐
如何治疗耳蜡导致的耳朵堵塞
阅读量:174
如何关闭任务管理器关不了的进程
阅读量:156
如何快速掌握一项技能
阅读量:117
如何查看CPU、主板、显卡和硬盘相关信息?
阅读量:161
离婚后未办理房产证如何处理
阅读量:67
猜你喜欢
左边腰疼是怎么回事
铭瑄显卡怎么样
泰拉瑞亚传送器怎么用
眼睛飞蚊症怎么治疗
怎么双面打印
怎么做可乐鸡翅
dnf卡片怎么附魔
论文目录怎么自动生成
炼乳怎么吃
打印机不进纸怎么办
猜你喜欢
灰指甲怎么传染
怎么查养老保险缴费情况
手机掉水里了怎么办
喜欢一个人怎么办
月经回潮是怎么回事
罗汉果怎么吃
kilometer怎么读
脚肿了怎么办
摩托车怎么开
辞职申请怎么写