小度生活
首页
美食营养
手工爱好
生活家居
返回
小度生活
首页
美食营养
游戏数码
手工爱好
生活家居
健康养生
运动户外
职场理财
情感交际
母婴教育
时尚美容
搜索
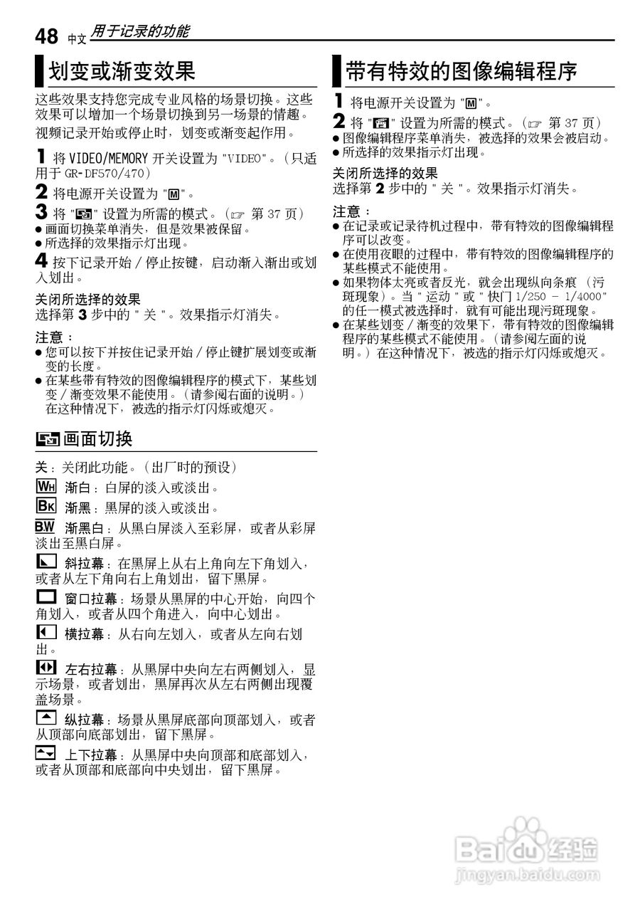
JVC GR-DF430AC数码摄像机说明书:[5]
2025-10-19 03:39:13
本篇为《JVC GR-DF430AC数码摄像机说明书》,主要介绍该产品的使用方法以及常见故障解决方案。
(共篇)
上一篇:
|
下一篇:
声明:
本网站引用、摘录或转载内容仅供网站访问者交流或参考,不代表本站立场,如存在版权或非法内容,请联系站长删除,联系邮箱:site.kefu@qq.com。
相关推荐
JVC GR-DF430AC数码摄像机说明书:[7]
阅读量:167
JVC GR-D50AC数码摄像机说明书:[5]
阅读量:87
JVC GR-D270AC数码摄像机说明书:[5]
阅读量:185
JVC GR-D320AC数码摄像机说明书:[4]
阅读量:66
JVC GR-D320AC数码摄像机说明书:[1]
阅读量:61
猜你喜欢
顾问是什么意思
斩钉截铁的截是什么意思
twilight什么意思
征求志愿是什么意思
rpc是什么意思
有什么好看的h小说
汽车玻璃水什么牌子好
暗度陈仓是什么意思
钉子户什么意思
呼风唤雨的意思
猜你喜欢
患得患失是什么意思
blow是什么意思
沧海桑田的意思
mice是什么意思
climb是什么意思
涟漪的意思
北漂什么意思
一知半解的意思
多行不义必自毙的意思
小受是什么意思