小度生活
首页
美食营养
手工爱好
生活家居
返回
小度生活
首页
美食营养
游戏数码
手工爱好
生活家居
健康养生
运动户外
职场理财
情感交际
母婴教育
时尚美容
知识问答
生活知识
生活百科
搜索
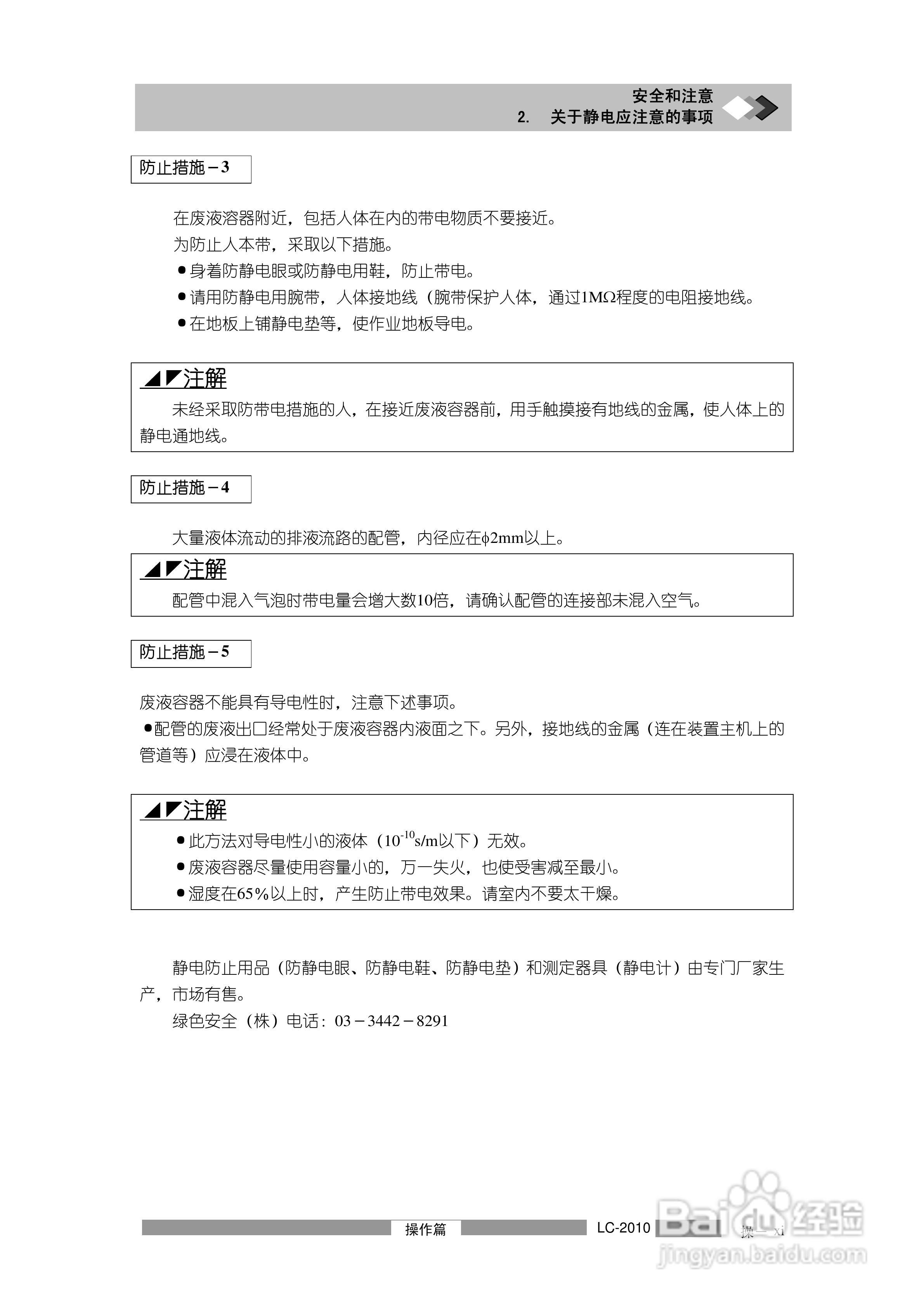
LC-2010A岛津高效液相色谱仪操作说明书:[2]
2026-04-18 13:20:08
本篇为《LC-2010A岛津高效液相色谱仪操作说明书》,主要介绍该产品的使用方法以及常见故障解决方案。
(共篇)
上一篇:
|
下一篇:
声明:
本网站引用、摘录或转载内容仅供网站访问者交流或参考,不代表本站立场,如存在版权或非法内容,请联系站长删除,联系邮箱:site.kefu@qq.com。
相关推荐
LC-2010A岛津高效液相色谱仪操作说明书:[10]
阅读量:78
LC-2010A岛津高效液相色谱仪操作说明书:[11]
阅读量:50
LC-2010A岛津高效液相色谱仪操作说明书:[5]
阅读量:94
LC-2010A岛津高效液相色谱仪操作说明书:[13]
阅读量:147
LC-2010A岛津高效液相色谱仪操作说明书:[8]
阅读量:145
猜你喜欢
什么话可以世界通用
ddl是什么意思
事倍功半的意思
99年的事情瞒不住了什么意思
熟视无睹的意思
宕机是什么意思
红薯的作用
ssd是什么意思
教资成绩什么时候出来
白果有什么作用
猜你喜欢
浮想联翩什么意思
空杯心态是什么意思
burning什么意思
什么叫电子邮件
传承的意思
什么是比较文学
妊娠期是什么意思
什么地板好
esc是什么意思
芝麻油的功效与作用