小度生活
首页
美食营养
手工爱好
生活家居
返回
小度生活
首页
美食营养
游戏数码
手工爱好
生活家居
健康养生
运动户外
职场理财
情感交际
母婴教育
时尚美容
知识问答
生活知识
搜索
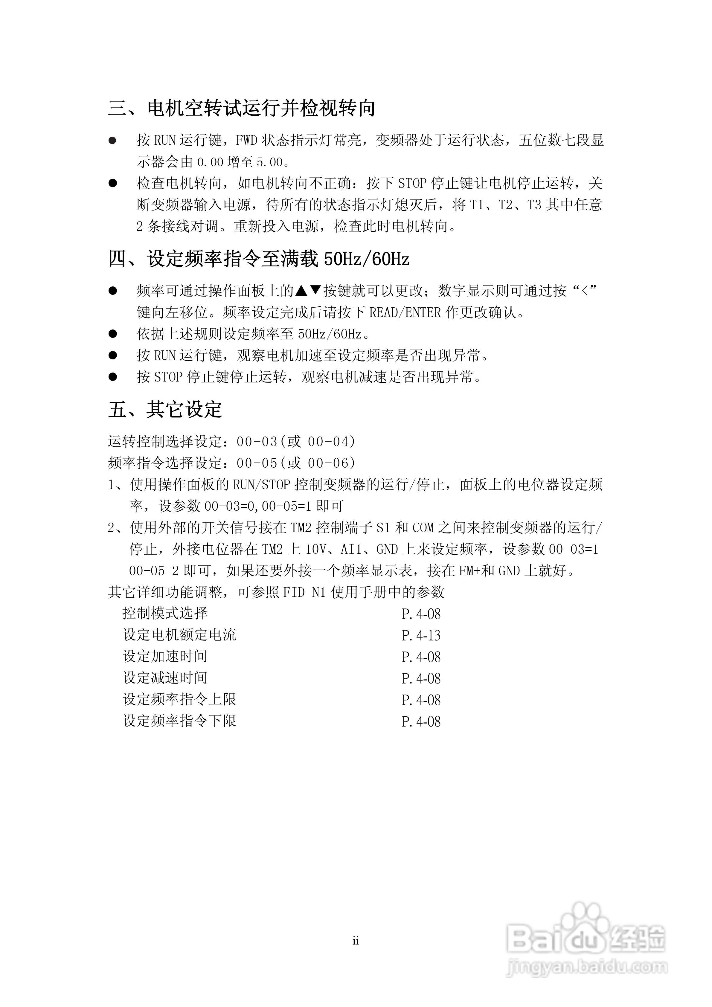
FATEK FID-N1-550-43X变频器使用说明书:[1]
2025-10-22 18:37:31
本篇为《FATEK FID-N1-550-43X变频器使用说明书》,主要介绍该产品的使用方法以及常见故障解决方案。
(共篇)
下一篇:
声明:
本网站引用、摘录或转载内容仅供网站访问者交流或参考,不代表本站立场,如存在版权或非法内容,请联系站长删除,联系邮箱:site.kefu@qq.com。
相关推荐
FATEK FID-N1-550-43X变频器使用说明书:[8]
阅读量:135
FATEK FID-N1-550-43X变频器使用说明书:[12]
阅读量:72
FATEK FID-S1-015-21变频器使用说明书:[4]
阅读量:99
FATEK FID-S1-015-21变频器使用说明书:[2]
阅读量:148
使用说明书wf2651使用指南
阅读量:152
猜你喜欢
windy是什么意思
mect是什么意思
西瓜皮的作用
话不投机半句多什么意思
举世无双的意思
大庭广众的意思
不拘一格什么意思
五四运动是什么的开端
cf是什么意思
萤石的作用
猜你喜欢
肆虐的意思
sweety什么意思
什么叫绩效工资
护肝片的作用
gprs是什么意思
什么是差额选举
ghost是什么意思
st段改变是什么意思
我劝天公重抖擞不拘一格降人才的意思
次第是什么意思