小度生活
首页
美食营养
手工爱好
生活家居
返回
小度生活
首页
美食营养
游戏数码
手工爱好
生活家居
健康养生
运动户外
职场理财
情感交际
母婴教育
时尚美容
知识问答
生活知识
生活百科
搜索
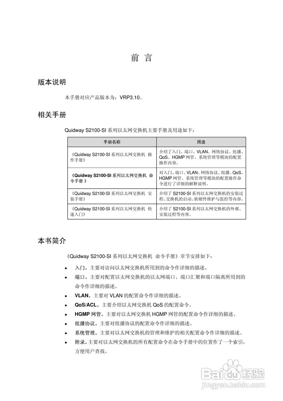
华三交换机S2100-SI形说明书:[1]
2026-04-27 10:00:38
本篇为《华三交换机S2100-SI形说明书》,主要介绍该产品的使用方法以及常见故障解决方案。
(共篇)
下一篇:
声明:
本网站引用、摘录或转载内容仅供网站访问者交流或参考,不代表本站立场,如存在版权或非法内容,请联系站长删除,联系邮箱:site.kefu@qq.com。
相关推荐
华三交换机S2100形说明书:[1]
阅读量:137
华三交换机S2100-EI形说明书:[3]
阅读量:141
交换机怎么使用
阅读量:27
交换机的基本配置与管理
阅读量:67
交换机配置命令
阅读量:72
猜你喜欢
自己交社保怎么交
键盘膜怎么清洗
焦糖玛奇朵怎么做
怎么去除痘坑
领带怎么打图解
声明书怎么写
word水印怎么去掉
白日梦怎么做
查找我的iphone怎么用
首都经济贸易大学怎么样
猜你喜欢
一次扣12分怎么处理
工作措施怎么写
分区助手怎么用
职业规划书怎么写
加油的英文怎么写
无线网怎么设置
佣金怎么算
金道贵金属怎么样
咽喉炎怎么治
怎么抽烟教程