小度生活
首页
美食营养
手工爱好
生活家居
返回
小度生活
首页
美食营养
游戏数码
手工爱好
生活家居
健康养生
运动户外
职场理财
情感交际
母婴教育
时尚美容
知识问答
生活知识
生活百科
搜索
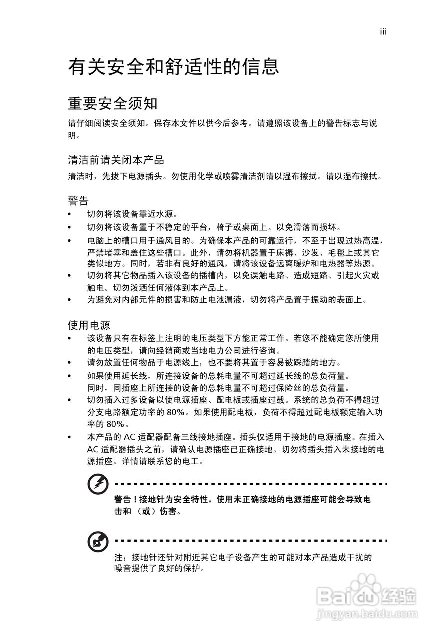
ACER宏基Aspire G3221计算机说明书:[1]
2026-04-23 02:09:25
本篇为《ACER宏基Aspire G3221计算机说明书》,主要介绍该产品的使用方法以及常见故障解决方案。
(共篇)
下一篇:
声明:
本网站引用、摘录或转载内容仅供网站访问者交流或参考,不代表本站立场,如存在版权或非法内容,请联系站长删除,联系邮箱:site.kefu@qq.com。
相关推荐
ACER宏基Aspire M1930计算机说明书:[1]
阅读量:98
ACER宏基Aspire M1850计算机说明书:[1]
阅读量:70
ACER宏基Aspire M1831计算机说明书:[1]
阅读量:192
ACER宏基Aspire M1202计算机说明书:[1]
阅读量:47
ACER宏基Aspire M3660计算机说明书:[1]
阅读量:135
猜你喜欢
黄冈师范学院怎么样
发财树的养殖方法
好吃的水果
工程图纸怎么看
韩国三级电影大全
大写1到10怎么写
蝴蝶兰的养殖方法和注意事项
家常小龙虾最简单做法
打领带方法
床怎么摆放风水好
猜你喜欢
红烧鲤鱼的家常做法
人物简笔画图片大全
老是头晕怎么回事
厕所马桶堵了怎么办
下巴长痘痘是怎么回事
艾滋病自查的10个方法
嘉兴旅游景点大全介绍
记性差怎么办
微波炉做蛋糕的方法
蒜苔怎么做好吃