小度生活
首页
美食营养
手工爱好
生活家居
返回
小度生活
首页
美食营养
游戏数码
手工爱好
生活家居
健康养生
运动户外
职场理财
情感交际
母婴教育
时尚美容
知识问答
生活知识
搜索
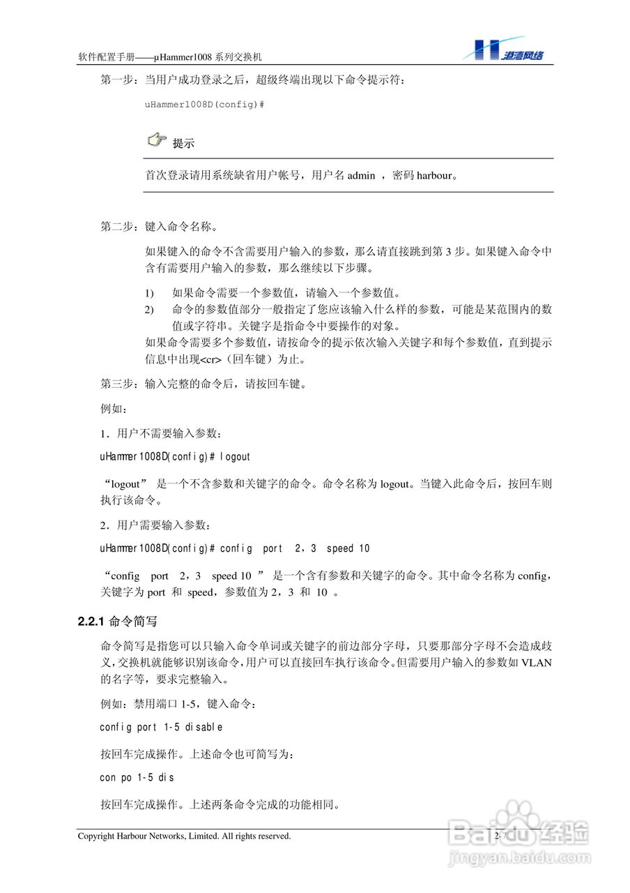
港湾网络交换机Hammer1008RL型说明书:[2]
2026-02-23 08:17:17
本篇为《港湾网络交换机Hammer1008RL型说明书》,主要介绍该产品的使用方法以及常见故障解决方案。
(共篇)
上一篇:
|
下一篇:
声明:
本网站引用、摘录或转载内容仅供网站访问者交流或参考,不代表本站立场,如存在版权或非法内容,请联系站长删除,联系邮箱:site.kefu@qq.com。
相关推荐
港湾网络交换机Hammer2E型说明书:[10]
阅读量:53
港湾网络交换机Hammer2E型说明书:[8]
阅读量:56
港湾网络交换机Hammer2E型说明书:[15]
阅读量:65
港湾网络交换机Hammer2E型说明书:[13]
阅读量:178
交换机怎么使用
阅读量:92
猜你喜欢
咽喉疼痛怎么办
笔记本怎么重装系统
长发怎么扎简单好看
culture怎么读
骑缝章怎么盖
宫保鸡丁怎么做
淘宝直通车怎么收费
闫芳最后怎么处理的
同比下降怎么算
创业计划书怎么写
猜你喜欢
白带褐色怎么回事
端午节怎么放假
读书卡怎么写
电脑密码忘记了怎么办
祝老师的祝福语怎么写
泰拉瑞亚肉山怎么召唤
下横线怎么打
simon怎么读
辣子鸡怎么做
温度计怎么看