小度生活
首页
美食营养
手工爱好
生活家居
返回
小度生活
首页
美食营养
游戏数码
手工爱好
生活家居
健康养生
运动户外
职场理财
情感交际
母婴教育
时尚美容
知识问答
生活知识
生活百科
搜索
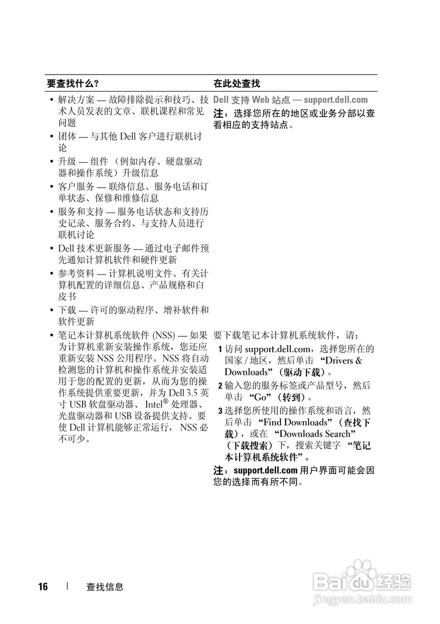
戴尔XPS M1330笔记本电脑使用说明书:[2]
2026-03-27 02:42:37
本篇为《戴尔XPS M1330笔记本电脑使用说明书》,主要介绍该产品的使用方法以及常见故障解决方案。
(共篇)
上一篇:
|
下一篇:
声明:
本网站引用、摘录或转载内容仅供网站访问者交流或参考,不代表本站立场,如存在版权或非法内容,请联系站长删除,联系邮箱:site.kefu@qq.com。
相关推荐
戴尔XPS M1330笔记本电脑使用说明书:[12]
阅读量:56
戴尔XPS M1330笔记本电脑使用说明书:[11]
阅读量:79
戴尔Studio XPS 1640笔记本电脑使用说明书:[2]
阅读量:104
笔记本电脑如何连接wifi
阅读量:114
笔记本电脑键盘锁住了怎么解锁
阅读量:160
猜你喜欢
bdsm是什么意思
微信拍一拍是什么意思
学文科有什么专业
jam是什么意思
护发精油什么牌子好
包装设计用什么软件
lofter是什么意思
魅力的意思
失信不立的意思
稚子弄冰古诗的意思翻译
猜你喜欢
busy是什么意思
闪烁的意思
长途跋涉的意思
韭菜是一种什么类型的植物
惶恐的意思
手机话费能买什么
绝望的意思
天涯的意思
因人而异是什么意思
冲马煞南是什么意思