小度生活
首页
美食营养
手工爱好
生活家居
返回
小度生活
首页
美食营养
游戏数码
手工爱好
生活家居
健康养生
运动户外
职场理财
情感交际
母婴教育
时尚美容
知识问答
生活知识
生活百科
搜索
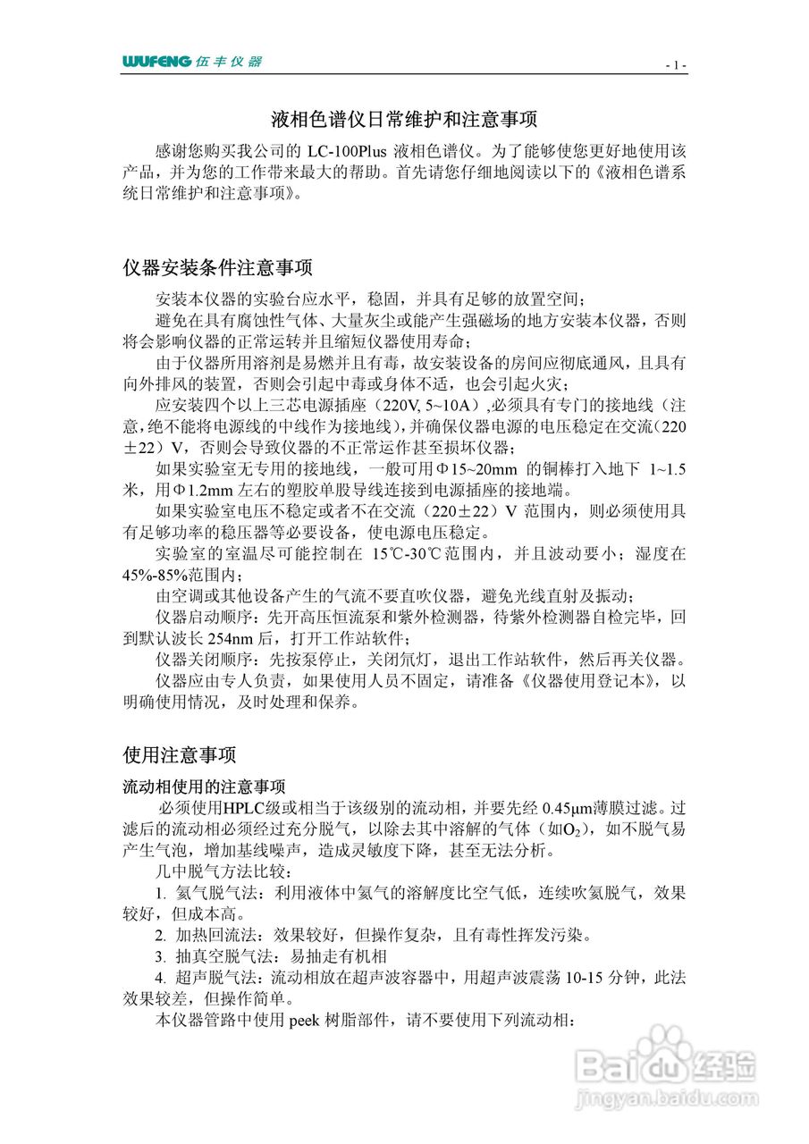
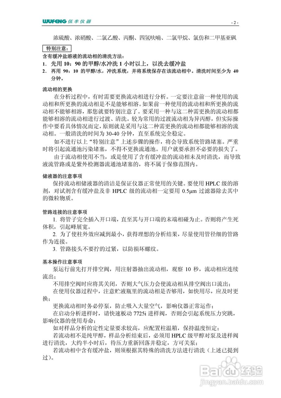
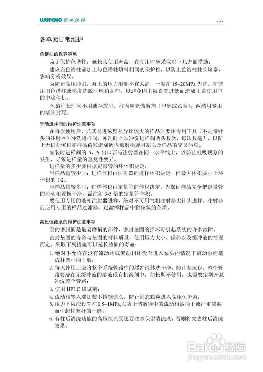
LC-100Plus液相色谱仪使用说明书:[1]
2026-04-08 05:24:25
本篇为《LC-100Plus液相色谱仪使用说明书》,主要介绍该产品的使用方法以及常见故障解决方案。
(共篇)
下一篇:
声明:
本网站引用、摘录或转载内容仅供网站访问者交流或参考,不代表本站立场,如存在版权或非法内容,请联系站长删除,联系邮箱:site.kefu@qq.com。
相关推荐
LC-100Plus液相色谱仪使用说明书:[6]
阅读量:115
LC-100Plus液相色谱仪使用说明书:[8]
阅读量:75
使用说明书封面怎么做
阅读量:107
使用说明书wf2651使用指南
阅读量:86
LC-100Plus液相色谱仪使用说明书:[7]
阅读量:148
猜你喜欢
6210开头是什么银行
按揭什么意思
era是什么意思
什么是电流
cf3m是什么材质
惠州有什么好玩的地方
微笑狗是什么
蜗牛用什么呼吸
1974年是什么命
抄税是什么意思
猜你喜欢
什么是生物多样性
留意的近义词是什么
libor是什么意思
ob什么意思
神之一手什么意思
皓月当空什么意思
gm什么意思
苹果卡贴是什么
一个人开什么店好
上皮细胞是什么意思