小度生活
首页
美食营养
手工爱好
生活家居
返回
小度生活
首页
美食营养
游戏数码
手工爱好
生活家居
健康养生
运动户外
职场理财
情感交际
母婴教育
时尚美容
知识问答
生活知识
搜索
ACER宏基Aspire 5750Z笔记本说明书:[4]
2026-01-14 07:17:26
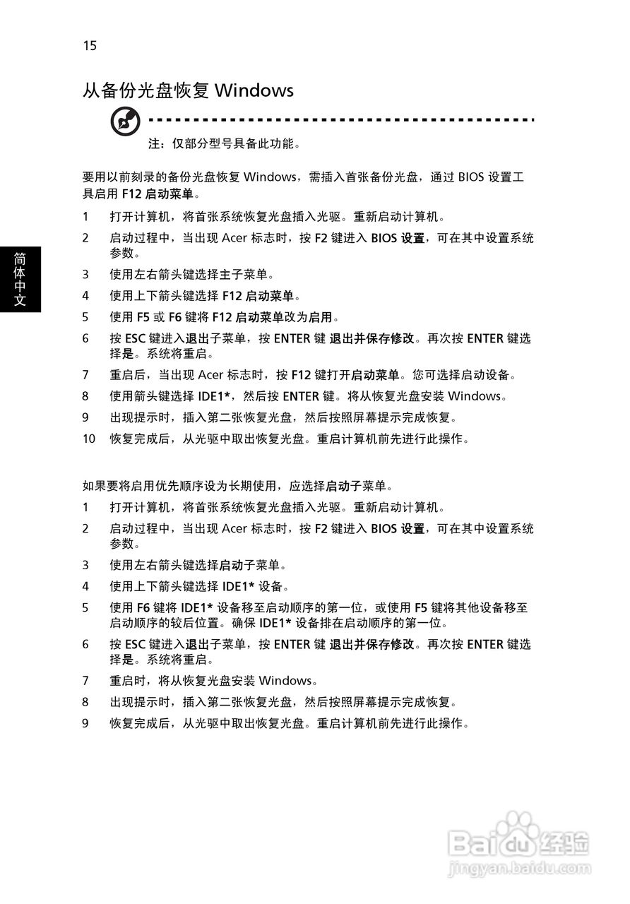
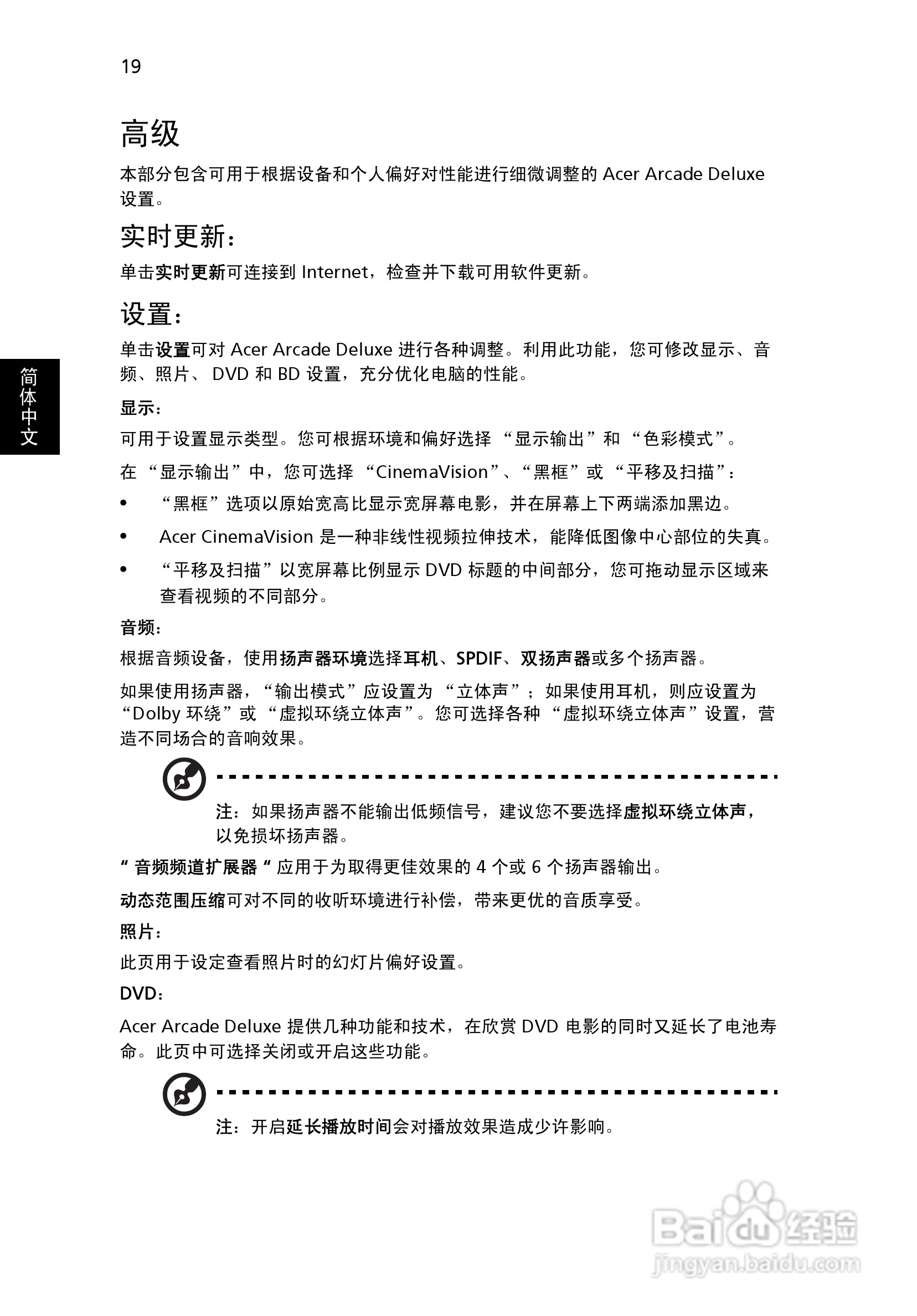
本篇为《ACER宏基Aspire 5750Z笔记本说明书》,主要介绍该产品的使用方法以及常见故障解决方案。
(共篇)
上一篇:
|
下一篇:
声明:
本网站引用、摘录或转载内容仅供网站访问者交流或参考,不代表本站立场,如存在版权或非法内容,请联系站长删除,联系邮箱:site.kefu@qq.com。
相关推荐
ACER宏基Aspire 5750笔记本说明书:[4]
阅读量:69
ACER宏基Aspire 5500Z笔记本说明书:[4]
阅读量:168
ACER宏基Aspire 5750笔记本说明书:[1]
阅读量:165
ACER宏基Aspire 7735Z笔记本说明书:[4]
阅读量:53
ACER宏基Aspire 5570Z笔记本说明书:[4]
阅读量:70
猜你喜欢
哪里买手机最便宜
阴阳师帚神哪里多
安徽工商职业学院怎么样
桂圆肉泡水喝的功效
怎么发私信
如何修改文件类型
照片格式怎么转换
如何减大腿
360极速浏览器怎么样
合肥旅游团
猜你喜欢
word里面怎么画图
腾达路由器怎么样
重庆市旅游景点大全
有人问我你究竟是哪里好是什么歌
张家界的旅游景点
学生马尾怎么扎好看
怎么发私信
哪里脱毛好
大学生如何理财
皮鞋发霉怎么处理