小度生活
首页
美食营养
手工爱好
生活家居
返回
小度生活
首页
美食营养
游戏数码
手工爱好
生活家居
健康养生
运动户外
职场理财
情感交际
母婴教育
时尚美容
知识问答
生活知识
生活百科
搜索
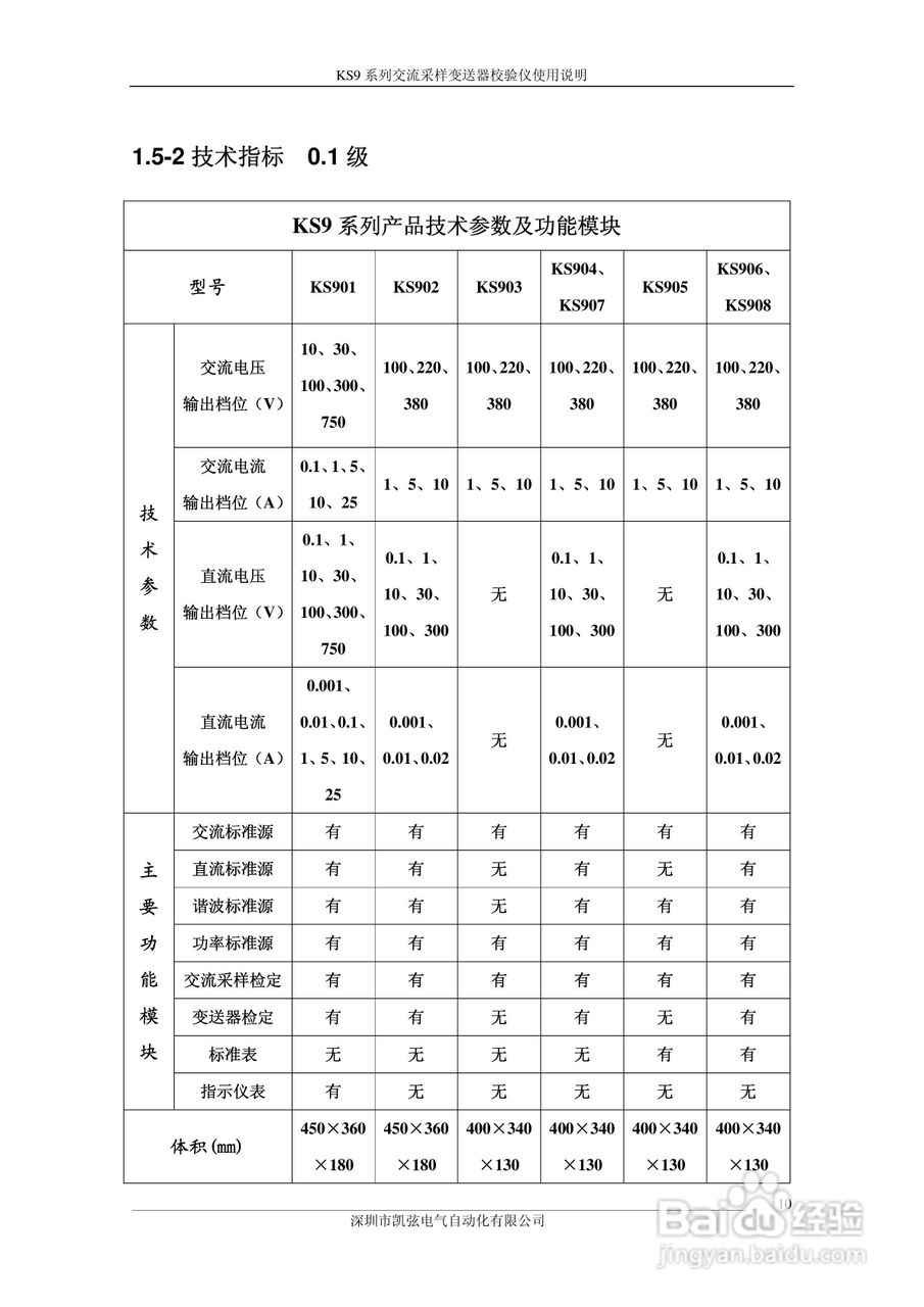
KS908交流采样变送器校验仪使用说明书:[1]
2026-03-31 00:04:12
本篇为《KS908交流采样变送器校验仪使用说明书》,主要介绍该产品的使用方法以及常见故障解决方案。
(共篇)
下一篇:
声明:
本网站引用、摘录或转载内容仅供网站访问者交流或参考,不代表本站立场,如存在版权或非法内容,请联系站长删除,联系邮箱:site.kefu@qq.com。
相关推荐
KS908交流采样变送器校验仪使用说明书:[10]
阅读量:30
KS908交流采样变送器校验仪使用说明书:[7]
阅读量:184
自动压力校验仪对变送器的校准方法及具体步骤
阅读量:114
变送器的校验
阅读量:82
SF6密度继电器校验仪指标
阅读量:70
猜你喜欢
有什么好玩的网络游戏
思密达是什么意思
妇科b超能检查出什么
wet是什么意思
人肉是什么意思
wednesday是什么意思
performance是什么意思
征程什么意思
迷惑不解的意思
新款汉兰达什么时候上市
猜你喜欢
18k金是什么意思
开户行是什么意思
烧饼什么意思
退档是什么意思
教师节画什么
什么中药祛斑
cf戒指有什么用
赋的意思
什么植物适合放在卧室
creep什么意思