小度生活
首页
美食营养
手工爱好
生活家居
返回
小度生活
首页
美食营养
游戏数码
手工爱好
生活家居
健康养生
运动户外
职场理财
情感交际
母婴教育
时尚美容
知识问答
生活知识
生活百科
搜索
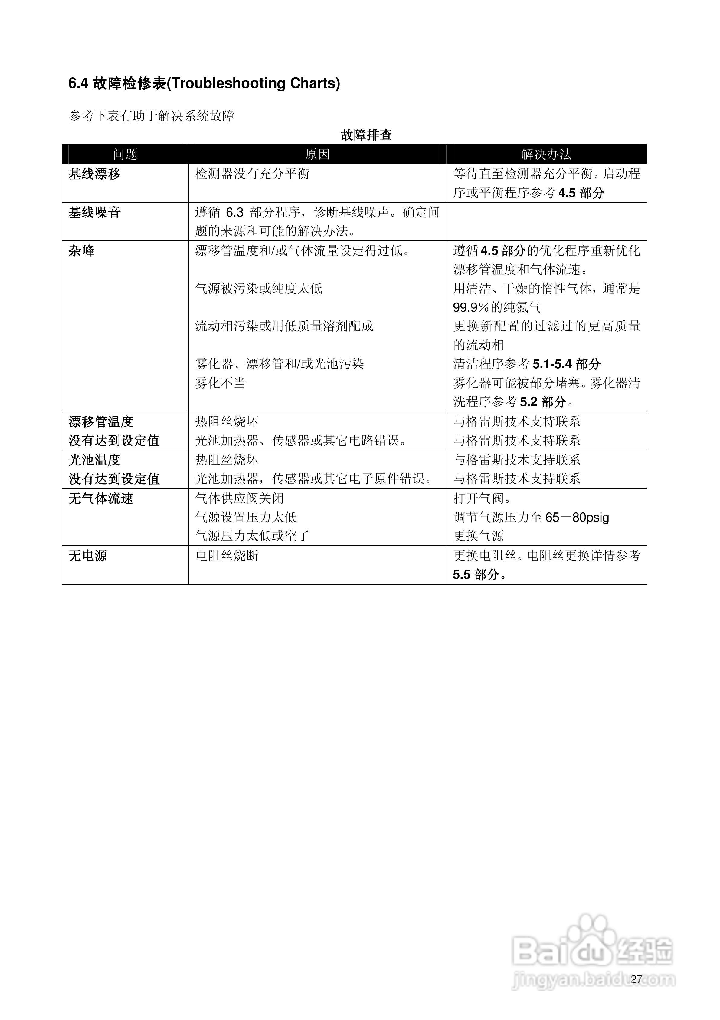
Alltech蒸发光散射检测器(ELSD)3300中文使用操作手册:[4]
2026-05-24 10:51:05
本篇为《Alltech蒸发光散射检测器(ELSD)3300中文使用操作手册》,主要介绍该产品的使用方法以及常见故障解决方案。
(共篇)
上一篇:
声明:
本网站引用、摘录或转载内容仅供网站访问者交流或参考,不代表本站立场,如存在版权或非法内容,请联系站长删除,联系邮箱:site.kefu@qq.com。
相关推荐
如何在亿图图示中创建空气压缩机
阅读量:178
Word文档中怎么设置下标
阅读量:48
word如何插入公式?
阅读量:100
Windows XP易用性亲密接触
阅读量:185
高温箱式电阻炉的维护与注意事项
阅读量:106
猜你喜欢
我行我素是什么意思
disappointed是什么意思
像素是什么意思
gct是什么
审时度势是什么意思
黑五类是什么
感叹号什么意思
鳞次栉比什么意思
什么是社会保险
森林运动会
猜你喜欢
四川腊肉的腌制方法
as as是什么意思
运动减肥
author是什么意思
女生生日送什么礼物
人什么什么什么成语
什么叫记叙文
一口价是什么意思
farmer什么意思
bat是什么