小度生活
首页
美食营养
手工爱好
生活家居
返回
小度生活
首页
美食营养
游戏数码
手工爱好
生活家居
健康养生
运动户外
职场理财
情感交际
母婴教育
时尚美容
知识问答
生活知识
生活百科
搜索
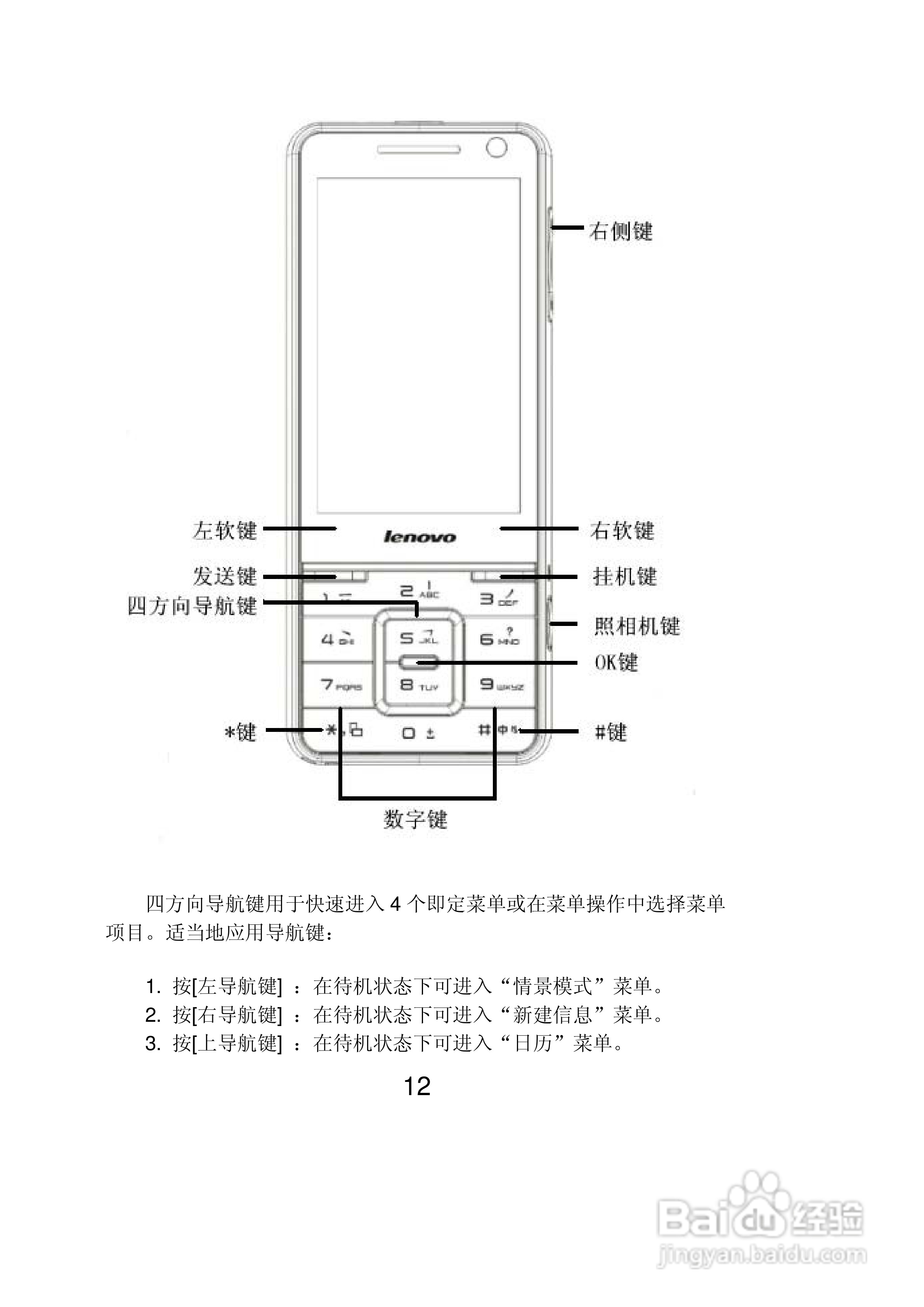
联想Lenovo P500手机使用说明书:[2]
2026-04-22 14:34:15
(共篇)
下一篇:
声明:
本网站引用、摘录或转载内容仅供网站访问者交流或参考,不代表本站立场,如存在版权或非法内容,请联系站长删除,联系邮箱:site.kefu@qq.com。
相关推荐
联想Lenovo S200手机使用说明书:[2]
阅读量:183
联想Lenovo A910手机使用说明书:[2]
阅读量:45
联想Lenovo P82手机使用说明书:[2]
阅读量:70
使用说明书封面怎么做
阅读量:143
使用说明书wf2651使用指南
阅读量:90
猜你喜欢
梦幻模拟战2攻略
康乃馨花怎么养
肤色暗黄怎么调理
九龙壁简介
正装搭配
篮球怎么过人
球蛋白低是怎么回事
专业技能怎么写
mido手表怎么样
魔力宝贝半山任务攻略
猜你喜欢
火炬之光攻略
辐射4怎么加点
生化危机启示录攻略
痰湿体质如何减肥
武大郎烧饼怎么做
如何快速健康减肥
红烧肉的做法 最正宗的做法
老鼠怎么灭
浙江丽水旅游攻略
过午不食减肥法