小度生活
首页
美食营养
手工爱好
生活家居
返回
小度生活
首页
美食营养
游戏数码
手工爱好
生活家居
健康养生
运动户外
职场理财
情感交际
母婴教育
时尚美容
知识问答
生活知识
生活百科
搜索
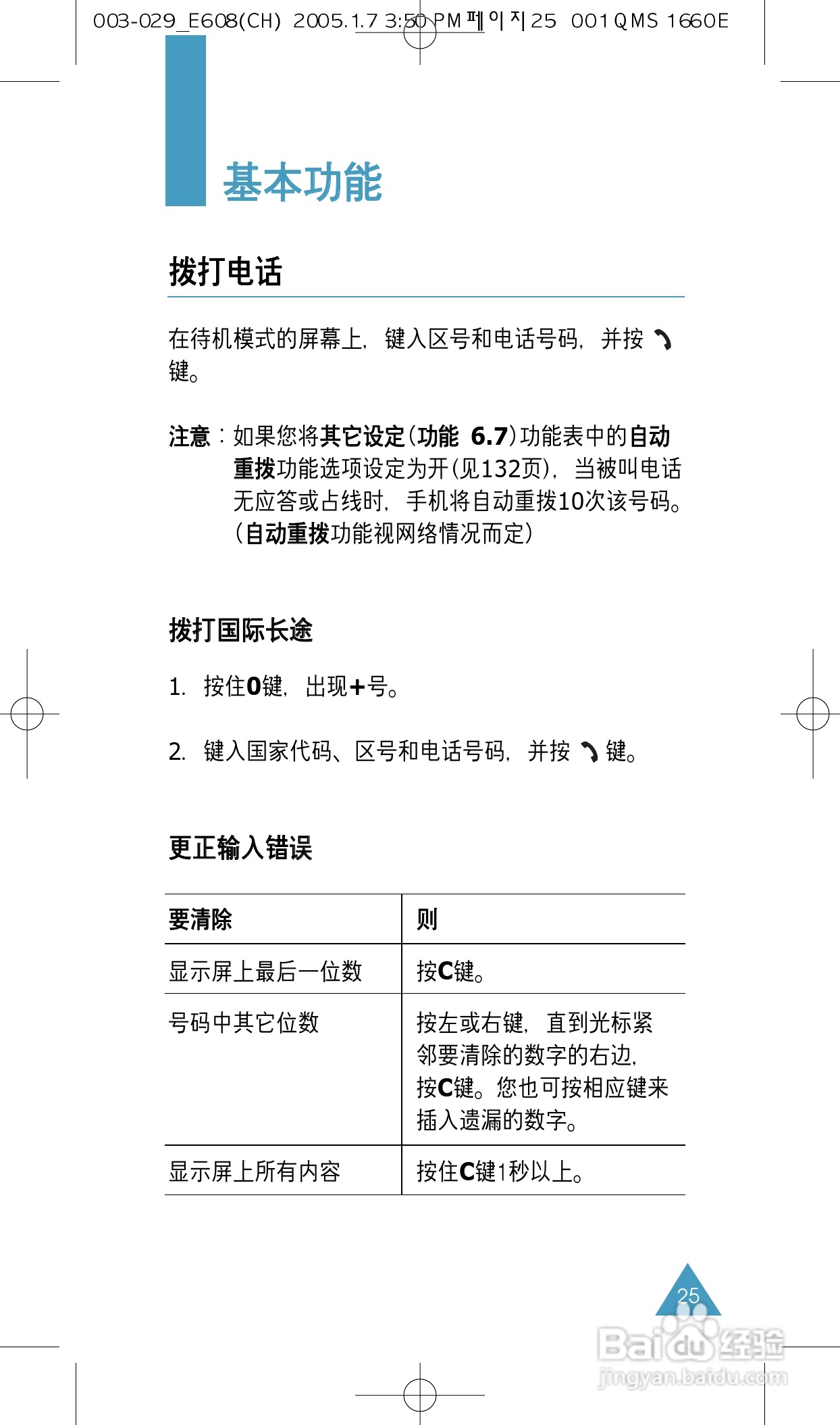
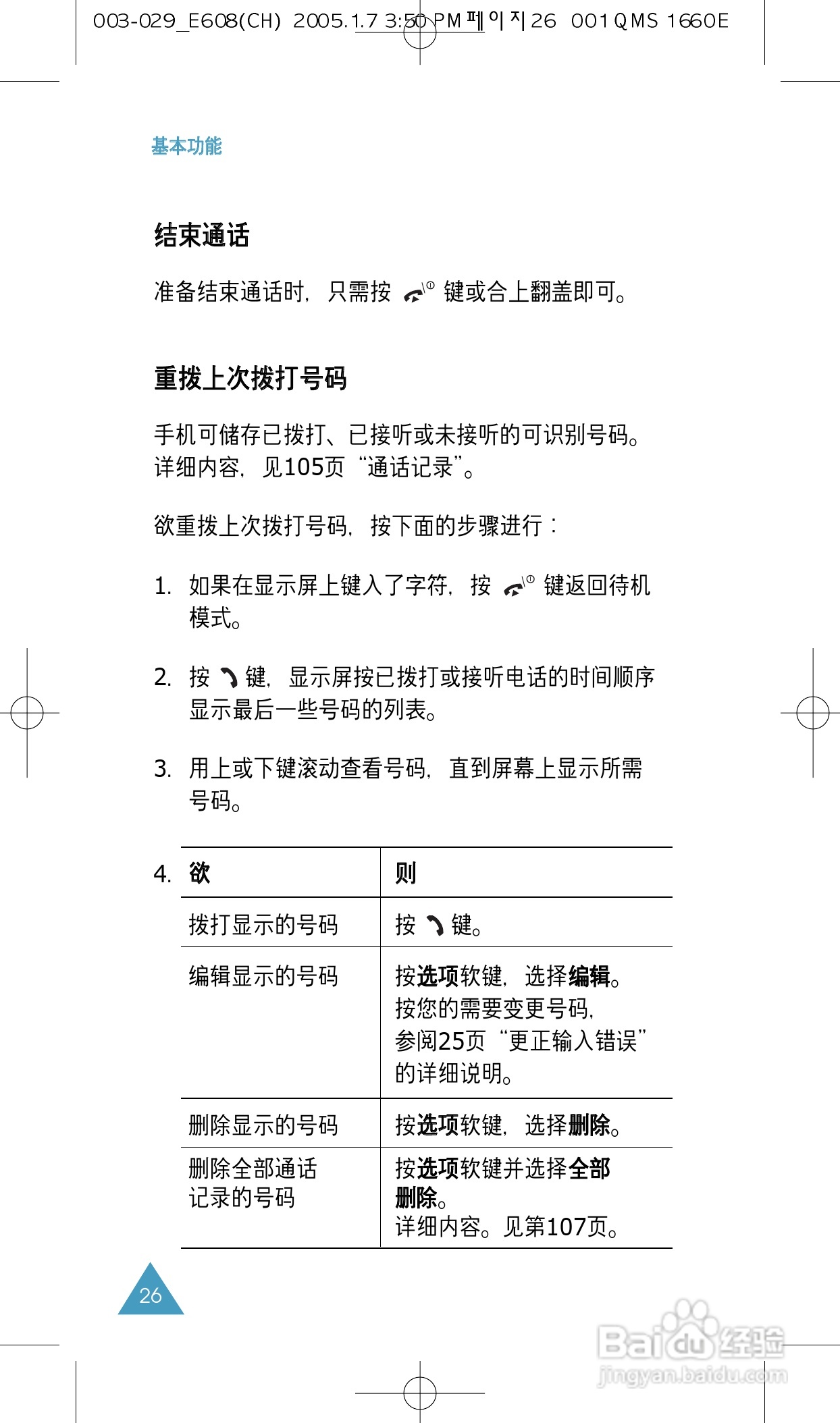
三星SGH-E608手机使用说明书:[3]
2026-04-05 22:52:26
(共篇)
上一篇:
|
下一篇:
声明:
本网站引用、摘录或转载内容仅供网站访问者交流或参考,不代表本站立场,如存在版权或非法内容,请联系站长删除,联系邮箱:site.kefu@qq.com。
相关推荐
三星SGH-E608手机使用说明书:[17]
阅读量:93
手机如何查看已连接wifi的密码
阅读量:126
手机如何登陆网页电脑版淘宝
阅读量:68
手机怎么给视频添加音乐的三种方法
阅读量:128
手机6g和8g的区别
阅读量:140
猜你喜欢
景色宜人的意思
龙之谷什么职业好玩
母校祝福语
什么叫直销模式
驾驶证b2能开什么车
体温计什么牌子好
手机话费能干什么
i dare you是什么意思
borrow是什么意思
暖气片什么样的好
猜你喜欢
预备党员谈话会问什么
木吉他什么牌子好
婚礼祝福语简短
bend是什么意思
情何以堪的意思
气功带什么武器
温奶器什么牌子好
生日卡片祝福语
local是什么意思
制作名片用什么软件