小度生活
首页
美食营养
手工爱好
生活家居
返回
小度生活
首页
美食营养
游戏数码
手工爱好
生活家居
健康养生
运动户外
职场理财
情感交际
母婴教育
时尚美容
知识问答
生活知识
生活百科
搜索
尼康Coolpix S70数码相机说明书:[18]
2026-03-26 16:58:11
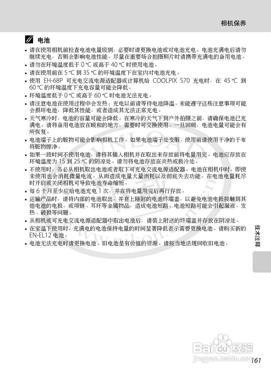
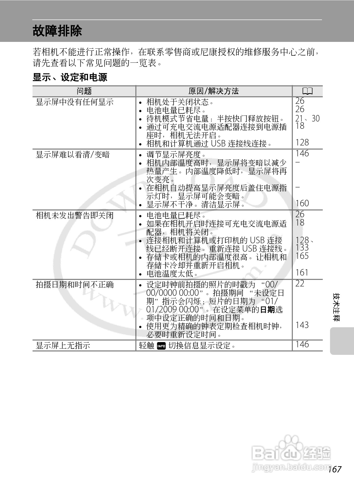
本篇为《尼康Coolpix S70数码相机说明书》,主要介绍该产品的使用方法以及常见故障解决方案。
(共篇)
上一篇:
|
下一篇:
声明:
本网站引用、摘录或转载内容仅供网站访问者交流或参考,不代表本站立场,如存在版权或非法内容,请联系站长删除,联系邮箱:site.kefu@qq.com。
相关推荐
尼康Coolpix S70数码相机说明书:[17]
阅读量:152
尼康Coolpix S70数码相机说明书:[11]
阅读量:186
数码相机fe-350wide使用说明
阅读量:124
数码相机购买有什么指南
阅读量:122
数码相机维修教程
阅读量:102
猜你喜欢
煎牛排的做法
怎么申请信用卡
口腔溃疡怎么治才好
麻婆豆腐的家常做法
大便出血鲜红怎么办
黑米粥的做法大全
红烧肉做法
豆腐汤的做法大全家常
摊煎饼的做法
白萝卜汤的做法大全
猜你喜欢
莲藕排骨汤的做法
正宗红烧肉的做法
如果我忘了怎么爱你是什么歌
香辣肉丝的做法
电脑怎么连接wifi
芋头汤的做法大全
奶油怎么做
抄手馅的做法
肚子一阵一阵的痛是怎么回事
海鲜饭的做法