小度生活
首页
美食营养
手工爱好
生活家居
返回
小度生活
首页
美食营养
游戏数码
手工爱好
生活家居
健康养生
运动户外
职场理财
情感交际
母婴教育
时尚美容
知识问答
生活知识
生活百科
搜索
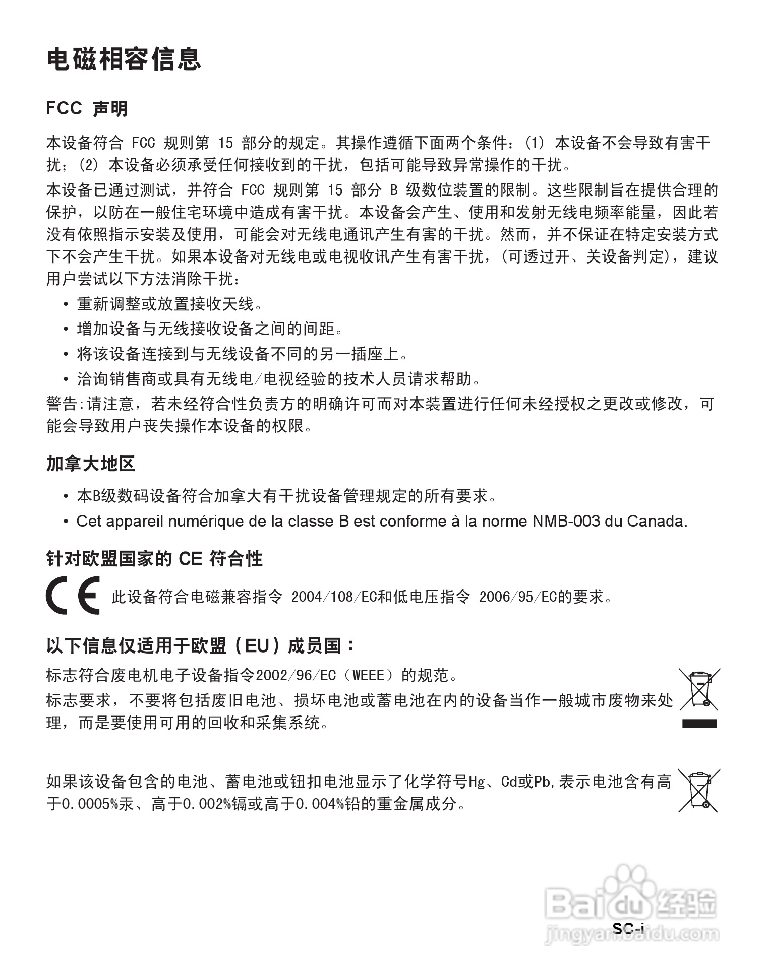
优派PJD6531w投影机使用说明书:[1]
2026-04-24 08:11:47
本篇为《优派PJD6531w投影机使用说明书》,主要介绍该产品的使用方法以及常见故障解决方案。
(共篇)
下一篇:
声明:
本网站引用、摘录或转载内容仅供网站访问者交流或参考,不代表本站立场,如存在版权或非法内容,请联系站长删除,联系邮箱:site.kefu@qq.com。
相关推荐
优派PJD6531w投影机使用说明书:[4]
阅读量:139
优派PJD5123投影机使用说明书:[1]
阅读量:100
优派PJD6211P投影机使用说明书:[1]
阅读量:148
优派PJD7400W投影机使用说明书:[7]
阅读量:160
优派PJD7400W投影机使用说明书:[2]
阅读量:132
猜你喜欢
jump是什么意思
休克是什么意思
log什么意思
存续是什么意思
chance是什么意思
额头窄适合什么发型
hear是什么意思
结婚三年是什么婚
as是什么意思
猝死是什么原因造成的
猜你喜欢
开盲盒是什么意思
变态是什么意思
情商是什么意思
什么是服务
experience是什么意思
失望的反义词是什么
备份是什么意思
昆明是什么城
9524开头是什么电话
王者荣耀赛季什么时候结束