小度生活
首页
美食营养
手工爱好
生活家居
返回
小度生活
首页
美食营养
游戏数码
手工爱好
生活家居
健康养生
运动户外
职场理财
情感交际
母婴教育
时尚美容
知识问答
生活知识
生活百科
搜索
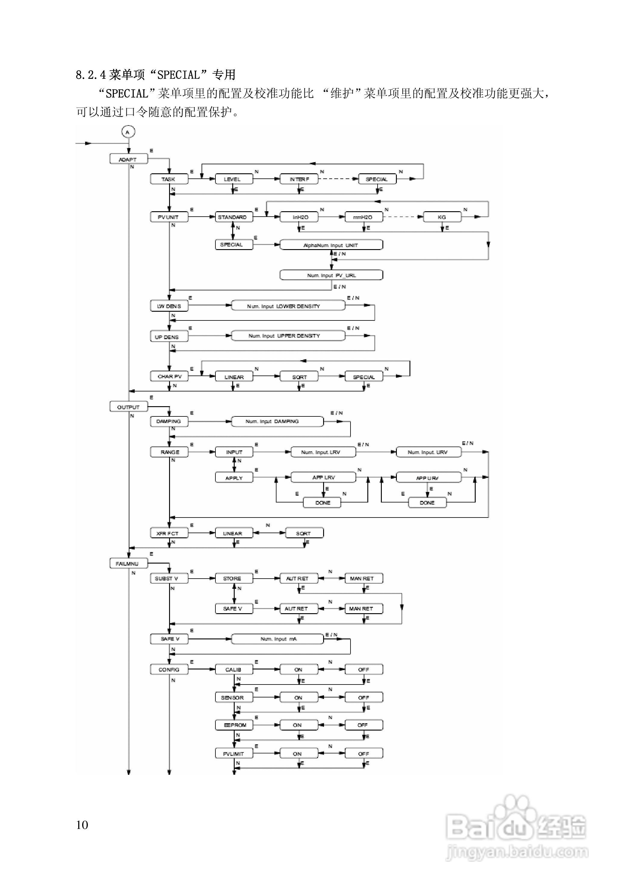
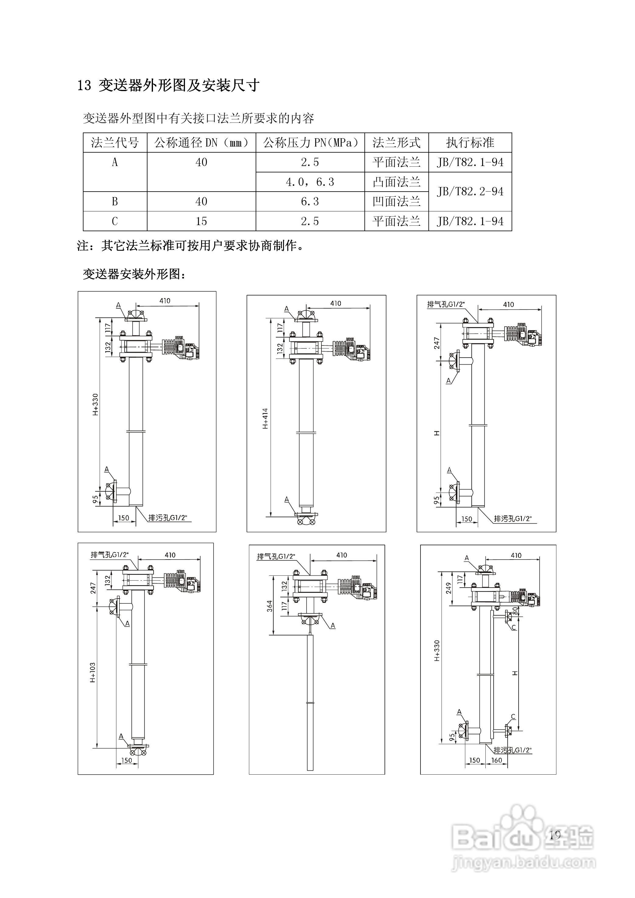
144LD型智能浮筒液位(界位)变送器使用说明书:[2]
2026-04-04 03:35:48
本篇为《144LD型智能浮筒液位(界位)变送器使用说明书》,主要介绍该产品的使用方法以及常见故障解决方案。
(共篇)
上一篇:
|
下一篇:
声明:
本网站引用、摘录或转载内容仅供网站访问者交流或参考,不代表本站立场,如存在版权或非法内容,请联系站长删除,联系邮箱:site.kefu@qq.com。
相关推荐
144LD型智能浮筒液位(界位)变送器使用说明书:[3]
阅读量:181
通博ZUT 型智能浮筒液位(界位)变送器使用说明书:[3]
阅读量:56
通博ZTD智能浮筒液(界)位变送器说明书:[2]
阅读量:58
通博ZTD智能浮筒液(界)位变送器说明书:[1]
阅读量:131
浮筒式流转泵使用注意事项以及故障排除
阅读量:190
猜你喜欢
大红袍是什么茶
宿命是什么意思
舍利子是什么
pk是什么意思
pause是什么意思
德玛西亚是什么意思
判三缓四是什么意思
不一样的什么作文
七夕送什么
c4驾驶证能开什么车
猜你喜欢
9月19日是什么星座
两个吉念什么
空投是什么意思
约转存期是什么意思
宫颈筛查是检查什么
欧巴桑是什么意思
sb什么意思
米娜桑是什么意思
m4a是什么格式
六书指的是什么