小度生活
首页
美食营养
手工爱好
生活家居
返回
小度生活
首页
美食营养
游戏数码
手工爱好
生活家居
健康养生
运动户外
职场理财
情感交际
母婴教育
时尚美容
知识问答
生活知识
搜索
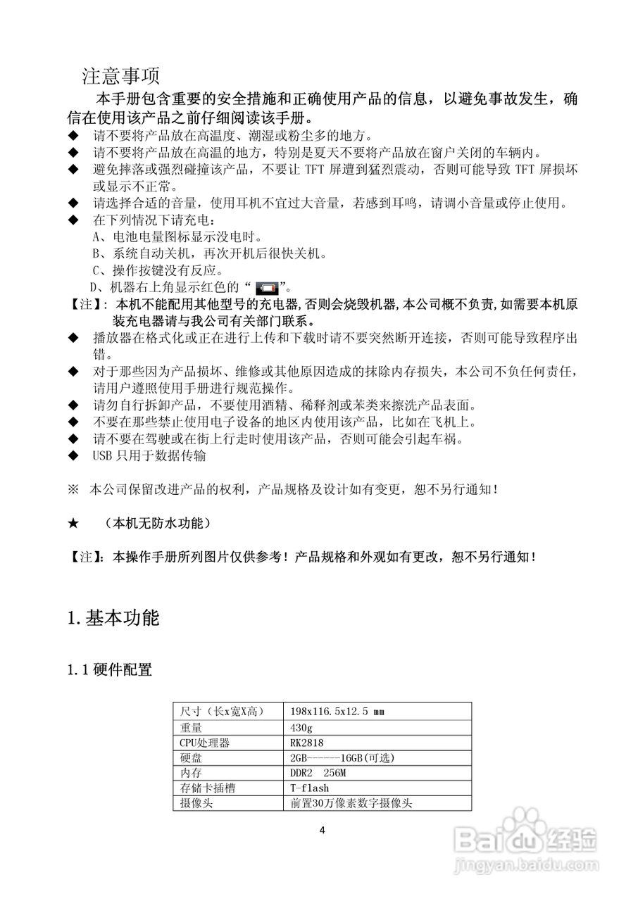
便携式7寸MID平板电脑使用说明书:[1]
2025-10-30 02:56:10
本篇为《便携式7寸MID平板电脑使用说明书》,主要介绍该产品的使用方法以及常见故障解决方案。
(共篇)
下一篇:
声明:
本网站引用、摘录或转载内容仅供网站访问者交流或参考,不代表本站立场,如存在版权或非法内容,请联系站长删除,联系邮箱:site.kefu@qq.com。
相关推荐
如何使用Excel公式选项的信息函数功能呢?
阅读量:43
表格中如何给工资添加单位?
阅读量:23
玻尿酸丰眉弓术后注意事项
阅读量:141
用Excel如何快速制作餐饮部签到表
阅读量:58
米的养颜功效有什么?
阅读量:106
猜你喜欢
抖音怎么设置动态壁纸
完成率怎么算
许褚怎么死的
爱玛特净水器怎么样
电容笔怎么用
怎么舍得我难过
丰田威驰怎么样
鸿鹄之志怎么读
喘不上气是怎么回事
平安证券怎么样
猜你喜欢
腿不直怎么办
照片怎么换背景
pdf文件怎么打印
梭子蟹怎么做
白带有异味是怎么回事
丸子怎么做
面部毛孔粗大怎么办
tiktok怎么读
word怎么看字数
衣服染色怎么办