小度生活
首页
美食营养
手工爱好
生活家居
返回
小度生活
首页
美食营养
游戏数码
手工爱好
生活家居
健康养生
运动户外
职场理财
情感交际
母婴教育
时尚美容
知识问答
生活知识
搜索
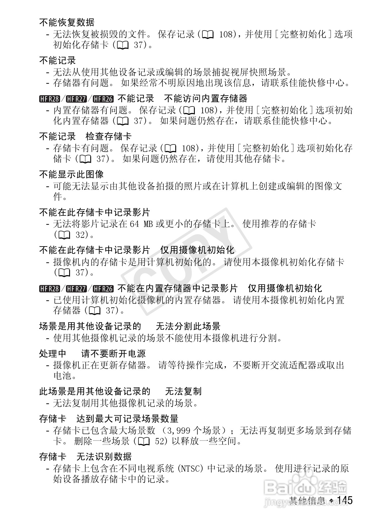
佳能LEGRIA HF R206数码摄像机使用说明书:[15]
2026-01-27 04:21:34
本篇为《佳能LEGRIA HF R206数码摄像机使用说明书》,主要介绍该产品的使用方法以及常见故障解决方案。
(共篇)
上一篇:
|
下一篇:
声明:
本网站引用、摘录或转载内容仅供网站访问者交流或参考,不代表本站立场,如存在版权或非法内容,请联系站长删除,联系邮箱:site.kefu@qq.com。
相关推荐
佳能LEGRIA HF R206数码摄像机使用说明书:[13]
阅读量:44
佳能相机5d单机如何使用
阅读量:138
佳能相机怎么传照片到手机
阅读量:181
佳能原装墨盒怎么加墨
阅读量:128
佳能无线打印机怎么连接手机
阅读量:166
猜你喜欢
搞笑生日祝福语
什么桌面软件好用
什么安全软件好
蹉跎岁月是什么意思
马云马化腾什么关系
有什么好看的丧尸电影
求同存异的意思
迂回是什么意思
shower gel是什么意思
玉树临风的意思
猜你喜欢
cellular是什么意思
云淡风轻是什么意思
早上祝福语
买单的意思
社保年检需要什么资料
吃大闸蟹喝什么酒
窥伺的意思
什么是上水石
作文在什么中成长
boost是什么意思