小度生活
首页
美食营养
手工爱好
生活家居
返回
小度生活
首页
美食营养
游戏数码
手工爱好
生活家居
健康养生
运动户外
职场理财
情感交际
母婴教育
时尚美容
知识问答
生活知识
搜索
锦流源电子TH2828/TH2828A/TH2828S元件参数分析仪说明:[9]
2025-10-31 16:14:18
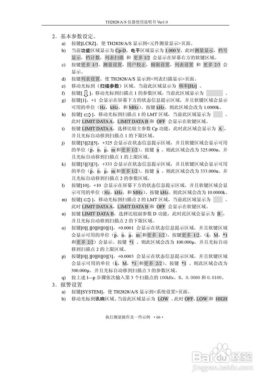
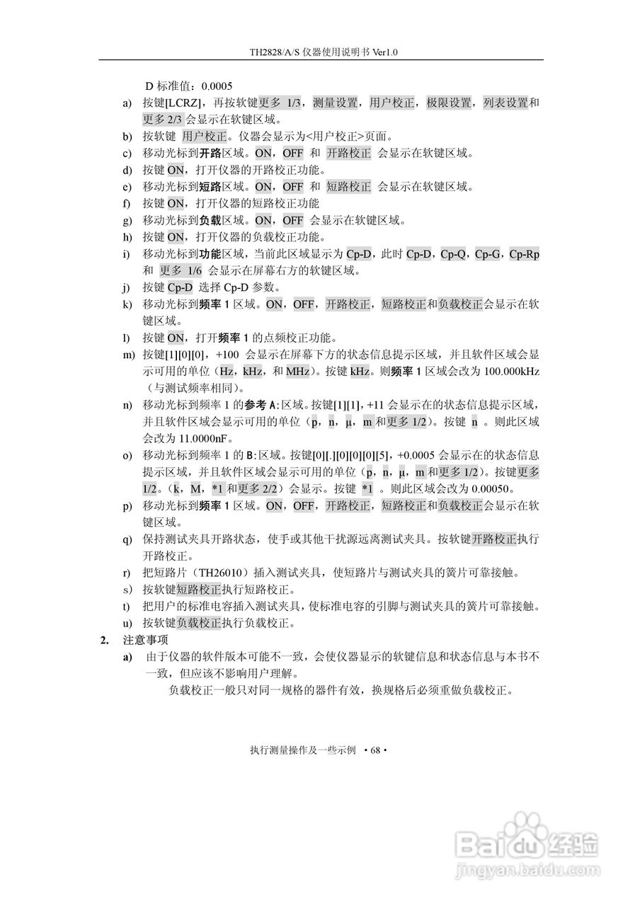
本篇为《锦流源电子TH2828/TH2828A/TH2828S元件参数分析仪说明》,主要介绍该产品的使用方法以及常见故障解决方案。
(共篇)
上一篇:
|
下一篇:
声明:
本网站引用、摘录或转载内容仅供网站访问者交流或参考,不代表本站立场,如存在版权或非法内容,请联系站长删除,联系邮箱:site.kefu@qq.com。
相关推荐
锦流源电子TH2828/TH2828A/TH2828S元件参数分析仪说明:[16]
阅读量:72
锦流源电子TH2828/TH2828A/TH2828S电桥说明书:[3]
阅读量:168
锦流源电子TH2828/TH2828A/TH2828S元件参数分析仪说明:[12]
阅读量:81
锦流源电子TH2828/TH2828A/TH2828S元件参数分析仪说明:[13]
阅读量:83
锦流源电子TH2828/TH2828A/TH2828S元件参数分析仪说明:[14]
阅读量:69
猜你喜欢
戴的部首是什么偏旁
什么是国防生
collection是什么意思
股票前加xd是什么意思
床上四件套包括什么
运动会加油稿50字集合
信息是什么
courage是什么意思
感动是什么排比句
云淡风轻是什么意思
猜你喜欢
拉伸运动
玉竹是什么
什么是企业所得税
什么水果美白
鬼节是什么时候
两会什么时候结束
half是什么意思
重阳节的主要风俗是什么
unusual是什么意思
进步的反义词是什么